
导读
肿瘤的发展与翻译组的失调密切相关,通过靶向真核起始因子和延伸因子可为治疗多种肿瘤提供新途径。证据表明包括eEF2活性改变和eIF5A表达异常在内的mRNA延伸失调会促进肿瘤细胞生长。
eIF5A是已知唯一能发生羟丁赖氨酸化修饰的蛋白质,这对核糖体处理特定肽序列至关重要。尽管eIF5A在多种癌症中表达升高且是预后不良的标志,但其在mRNA翻译中的具体作用仍限制了靶向策略。
此前关于eIF5A的研究多集中于长期抑制后的下游变化,缺乏对其动态翻译调控的深入理解。由于缺乏对eIF5A功能依赖的特定肽序列的明确认识,目前的治疗手段在应对癌症耐药性方面面临挑战。
2025年12月13日,剑桥大学Anne E Willis团队在Nature Communications上发表了一篇题为“Inhibiting translation elongation by reducing eIF5A activity induces feedback inhibition of initiation, limiting tumour cell proliferation”的论文。该研究发现,通过抑制翻译延伸因子eIF5A的活性,会反馈性地激活整合应激反应,通过磷酸化eIF2α来抑制翻译起始,从而全面阻断蛋白质合成。

文章索引
【标题】Inhibiting translation elongation by reducing eIF5A activity induces feedback inhibition of initiation, limiting tumour cell proliferation
【发表期刊】Nature Communications
【发表日期】2025年12月13日
【作者及团队】剑桥大学Anne E Willis团队
【IF】15.7
研究结果
一、海普素化抑制引发从延伸到起始的顺序性翻译阻滞
研究人员利用GC7处理A549细胞,发现eIF5A海普素化的减少首先导致翻译延伸因子eEF2磷酸化增加(延伸抑制),随后引起eIF2α磷酸化和ATF4表达增加(起始抑制)。


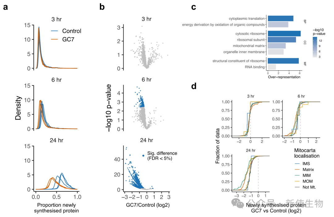
二、eIF5A抑制主要影响线粒体及核糖体蛋白合成
利用动态SILAC蛋白质组学分析,发现eIF5A活性降低显著下调了细胞质核糖体蛋白和线粒体基质蛋白的新生合成。
通过岭回归等统计学习方法分析,并未发现受影响蛋白中富含脯氨酸二肽或三肽序列,表明eIF5A抑制对蛋白质合成的影响并非主要取决于特定的氨基酸序列。

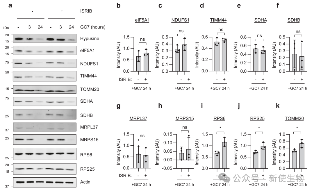
三、区分eIF5A直接靶点与翻译起始抑制的间接靶点
通过联合使用GC7和集成应激反应抑制剂(ISRIB)来解偶联延伸抑制与起始抑制,发现部分线粒体蛋白(如NDUFS1、SDHA)的下调无法被ISRIB逆转,属于eIF5A依赖性靶点。
而核糖体蛋白(如RPS6、RPS25)的下调可被ISRIB恢复,表明它们是由于eIF2α磷酸化导致的翻译起始抑制的间接后果。

四、HRI和PERK激酶介导了eIF5A抑制后的eIF2α磷酸化
利用siRNA分别敲低四种eIF2α激酶,结果显示敲低HRI或PERK能显著减少GC7诱导的eIF2α磷酸化和ATF4表达。
这表明在eIF5A活性受损后,这两条激酶途径被激活并负责介导从延伸障碍到起始抑制的反馈信号。


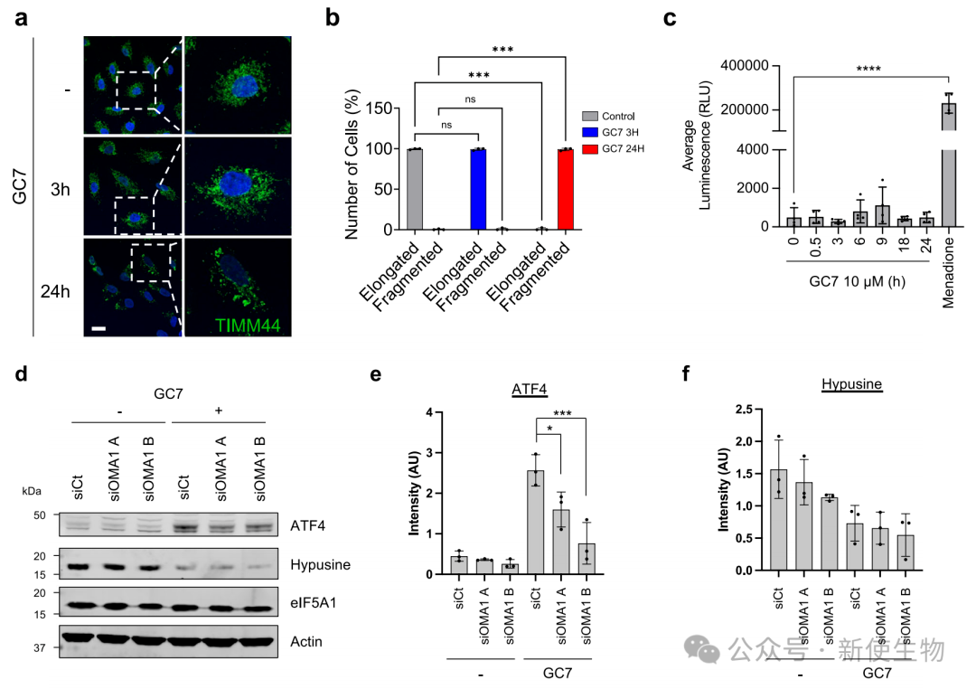
五、线粒体功能障碍通过OMA1-DELE1轴激活HRI
显微镜观察和生化实验显示GC7处理导致线粒体碎片化和功能障碍(非ROS依赖),这激活了线粒体蛋白酶OMA1和DELE1。
敲低OMA1或DELE1显著降低了GC7诱导的ATF4表达,证实了eIF5A抑制引起的线粒体应激通过OMA1-DELE1-HRI信号通路传导至翻译起始调控机制。


六、线粒体依赖性决定了癌细胞对eIF5A抑制的敏感性
对比实验发现,依赖线粒体氧化磷酸化且线粒体储备能力低的癌细胞(如A549)对GC7诱导的增殖抑制高度敏感,而正常细胞(如MCF10A)则相对耐受。
这种增殖抑制和细胞周期停滞可被ISRIB或敲低HRI、PERK、OMA1、DELE1所逆转,说明该抗癌效应是通过线粒体应激介导的eIF2α磷酸化机制实现的。


总结
该研究揭示了抑制eIF5A不仅直接阻碍翻译延伸,更关键的是通过破坏线粒体蛋白合成引发线粒体功能障碍,进而触发OMA1-DELE1-HRI和PERK信号通路,导致eIF2α磷酸化和全局性翻译起始抑制。这种反馈抑制机制特异性地限制了高度依赖线粒体功能的肿瘤细胞的增殖,为开发针对eIF5A的癌症治疗药物提供了坚实的机制基础和潜在的患者筛选生物标志物。
| 新使生物专业翻译组一站式服务平台 |
| 产品名称 |
我们能够针对微量细胞或组织,如卵母细胞、卵巢、临床穿刺样品等产出高质量翻译组数据结果。
超高的准确性为研究非经典的开放阅读框(ORFs)提供极大便利,提高微肽(肿瘤新生抗原)的挖掘效率。
另外新使生物提供多物种多聚核糖体分析(Polysome profiling),了解更多翻译组技术信息可登录 www.neoribo.com。
点击图片查看
点击图片查看

关于我们
产品中心
技术服务
技术中心
联系我们
