
导读
基因的转录和翻译变异在塑造复杂性状和疾病表型中起着关键作用。尽管蛋白质水平受转录、剪接、mRNA降解、翻译及翻译后修饰等多级调控,但现有研究多集中于RNA丰度的控制机制。
在多物种中,群体规模的表达定量性状位点(eQTL)研究已系统识别了影响mRNA丰度的遗传变异,极大地促进了对遗传变异如何通过转录调控影响复杂性状的理解。然而,mRNA与蛋白质水平之间往往存在不一致性,蛋白质水平的群体变异往往不能被eQTL完全解释。
目前对于遗传变异如何通过翻译调控来调节表型变异的研究仍然匮乏,这使得我们在理解复杂性状的完整调控架构方面存在关键空白。因此,迫切需要通过整合跨组织的转录组、翻译组及蛋白质组数据,系统性地探究翻译调控在复杂性状形成中的遗传基础。
2026年2月3日,中国农业科学院农业基因组研究所刘毓文与广西大学赵云翔团队合作在Advanced Science上发表了一篇题为“Multi-Tissue Omics Analysis Uncovers Translational Regulation Underlying Complex Traits in Pigs”的论文。该研究通过构建一个包含转录组、翻译组和蛋白质组的猪多组织多组学图谱,首次在大型哺乳动物中系统揭示了翻译调控在塑造组织功能和品种特异性状中的普遍性和重要性。

文章索引
【标题】Multi-Tissue Omics Analysis Uncovers Translational Regulation Underlying Complex Traits in Pigs
【发表期刊】Advanced Science
【发表日期】2026年2月3日
【作者及团队】中国农业科学院农业基因组研究所刘毓文与广西大学赵云翔团队
【IF】14.1
研究结果
一、多组学图谱构建及翻译组特征鉴定
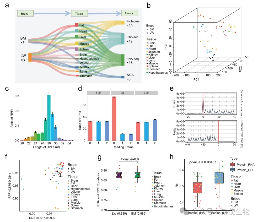
通过对两个猪种16个组织进行转录组、Ribo-seq核糖体印迹分析和蛋白质组等多组学分析,研究者获得了高质量且可重复的数据集。
分析发现,核糖体保护片段(RPFs)的丰度比mRNA丰度能更好地预测蛋白质丰度,表明翻译组数据是研究蛋白质水平调控的更优指标。

二、翻译调控广泛存在并精细调节转录信号
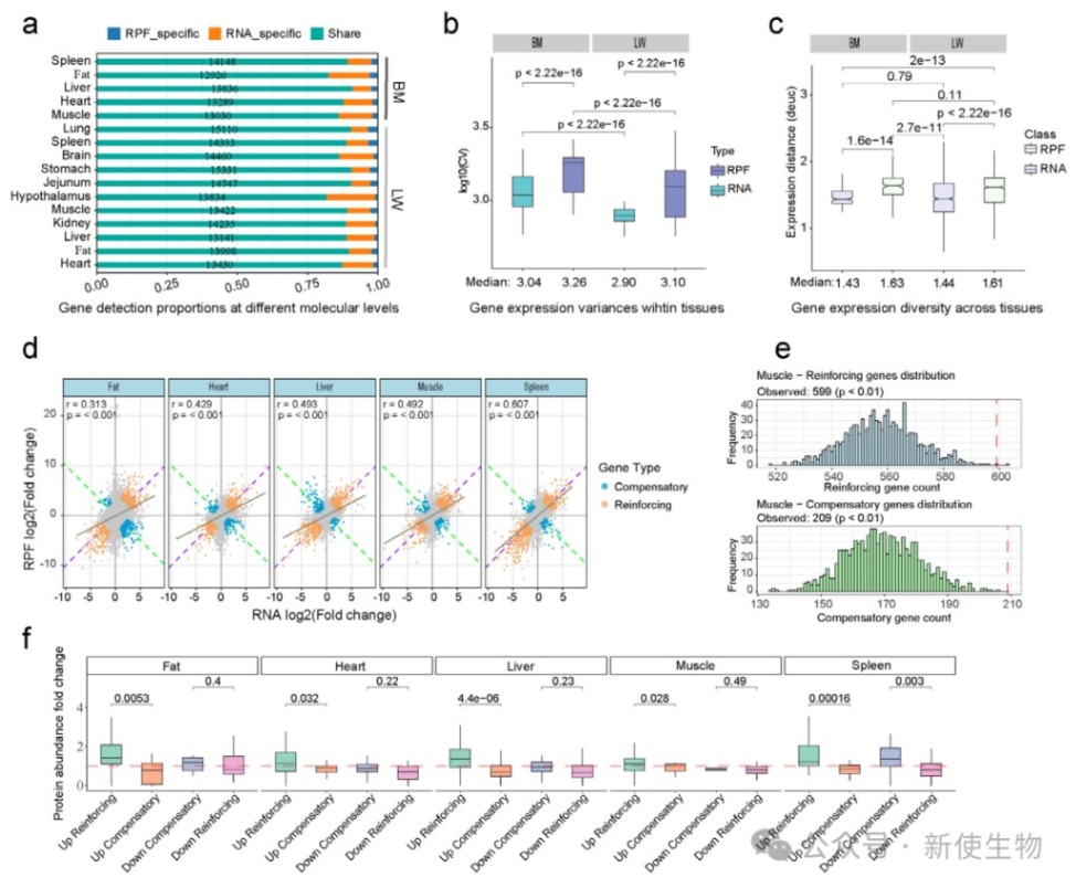
通过比较不同组织和品种间mRNA与RPF的表达变化,研究发现翻译过程对转录信号存在广泛的缓冲或放大效应。
这种“补偿性”或“增强性”的调控模式显著影响了品种间蛋白质丰度的差异,说明翻译调控在塑造最终蛋白质输出中扮演着主动角色。

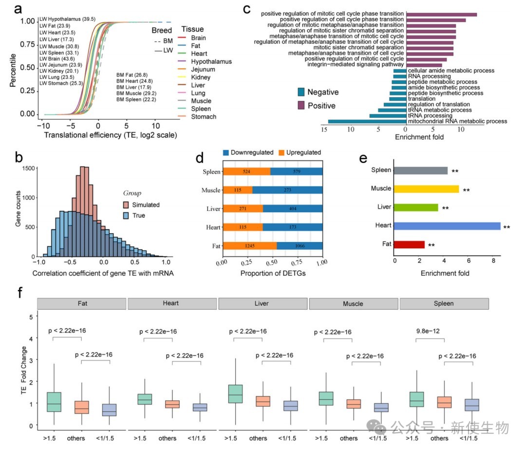
三、翻译效率(TE)的动态变化是翻译调控的核心
研究者对翻译效率(TE)的动态变化进行分析,发现TE具有显著的组织特异性,且通常与mRNA丰度呈负相关,这可能是维持蛋白质稳态的一种保守策略。
品种间TE差异显著的基因富集于组织特异性的生物学通路,并直接导致了蛋白质水平的差异,证实了TE是塑造表型差异的关键调控层。

四、多种分子特征共同调控基因翻译效率
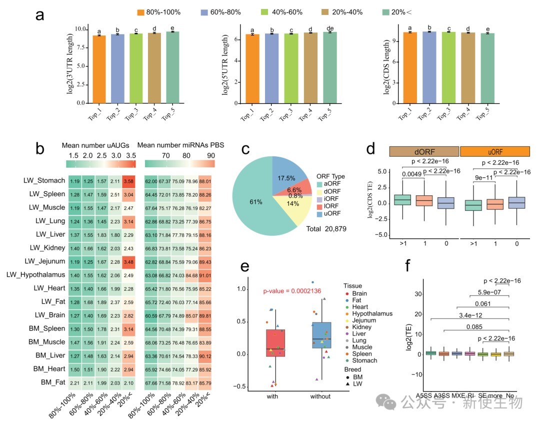
通过分析基因序列特征与可变剪接事件,研究揭示了影响TE的多种因素。
结果表明,较短的5' UTR和3' UTR、较长的编码区(CDS)以及较少的上游开放阅读框(uORFs)通常与更高的TE相关。
同时,不同类型的可变剪接事件对TE也表现出促进或抑制的不同效应。

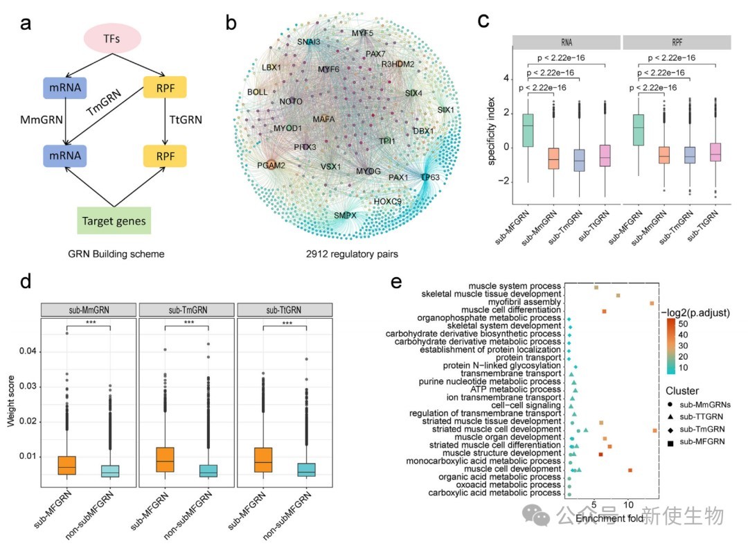
五、整合转录组与翻译组数据提升基因调控网络的精确性
研究者利用多组学数据构建了多种基因调控网络(GRNs),并创建了一个高置信度的多组学融合网络(MF GRN)。
与单一组学网络相比,MF GRN能更精准地捕获组织特异性的生物学功能,并且其靶基因在与肉类生产性状相关的eQTL、GWAS和TWAS基因集中表现出最高的富集度。


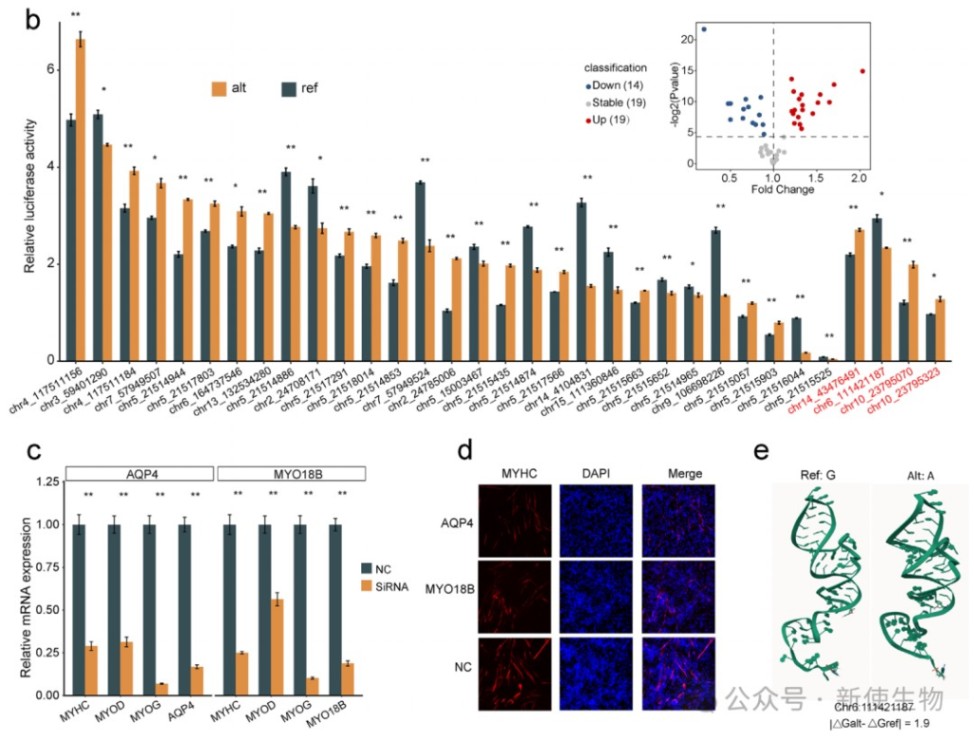
六、功能实验验证并精炼了与性状相关的调控网络
研究结合群体遗传分化分析、GWAS数据库和双荧光素酶报告实验,系统性筛选并验证了MF GRN中的功能性变异。
最终鉴定出33个位于5' UTR区域、通过影响TE来调控猪肉生产性状相关基因的功能性变异,并实验验证了AQP4和MYO18B在肌细胞分化中的作用及其变异位点的潜在调控机制。


总结
本研究系统构建了猪的多组织转录和翻译图谱,揭示了翻译调控在塑造复杂性状中的核心作用。研究团队建立了一套整合多组学、群体遗传学和功能验证的创新框架,为从翻译调控层面深入解析复杂性状的遗传基础提供了新的范式和宝贵资源。
| 新使生物专业翻译组一站式服务平台 |
| 产品名称 |
我们能够针对微量细胞或组织,如卵母细胞、卵巢、临床穿刺样品等产出高质量翻译组数据结果。
超高的准确性为研究非经典的开放阅读框(ORFs)提供极大便利,提高微肽(肿瘤新生抗原)的挖掘效率。
另外新使生物提供多物种多聚核糖体分析(Polysome profiling),了解更多翻译组技术信息可登录 www.neoribo.com。
点击图片查看
点击图片查看

关于我们
产品中心
技术服务
技术中心
联系我们
