返回 >

NAR | Ribo-seq应用:北大陆剑团队揭示果蝇uORF的演化与补偿机制

来源:新使生物时间:2026-03-28 09:36

导读

生物体在转录、转录后和翻译等多个层面对基因表达进行调控。在真核生物中,mRNA的翻译是基因表达调控的关键环节,受到微小RNAmiRNARNA结合蛋白和顺式调控元件等多种机制的控制。

上游开放阅读框uORFs是真核生物基因组中最普遍的转录后调控元件之一。uORFs是位于mRNA 5'非翻译区5' UTR内的小型开放阅读框,它们通常通过隔离或竞争核糖体来抑制下游编码序列CDS的翻译。

这些uORF在生物体发育中扮演着至关重要的角色,其介导的翻译调控若发生紊乱则与包括癌症在内的多种人类疾病相关。此外,一些uORF能够响应环境胁迫,为生物体快速适应环境变化提供了一种机制,甚至部分uORF自身能编码具有调控功能的多肽。

2026年3月27日,北京大学陆剑团队在Nucleic Acids Research上发表了一篇题为The birth, death, and evolutionary compensation of uORFs in Drosophila”的研究论文。该研究通过对多种果蝇及其近缘物种进行深度比较基因组学、群体遗传学和功能实验分析,系统性地揭示了uORF在果蝇进化过程中经历了剧烈而普遍的“出生-死亡”更替(birth-death turnover)。

undefined

undefined


文章索引

【标题】The birth, death, and evolutionary compensation of uORFs in Drosophila

【发表期刊】Nucleic Acids Research

【发表日期】2026年3月27日

【作者及团队】北京大学陆剑团队

IF 13.1


研究结果

一、高翻译水平的uORF在进化中更保守

通过生物信息学方法在果蝇基因组中鉴定uORF,并结合Ribo-seq核糖体印迹分析数据将其分为高、中、低置信度和假定uORF。

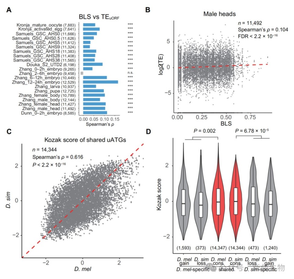
系统发育分析显示,具有更强翻译证据的uORF在物种间更为保守,且在进化中更不易丢失,表明其功能与进化稳定性紧密相关。

undefined

undefined


二、uORF的保守性与优化的翻译起始环境及更高的翻译效率相关

通过对uORF起始密码子周围的Kozak序列进行评分,并结合翻译效率TE进行关联分析。

研究发现,进化上保守的uORF倾向于拥有更优化的Kozak序列和更高的TE,这表明自然选择促进了高效翻译uORF的保留和功能整合。

undefined

undefined


三、谱系特异性uORF与下游CDS的翻译抑制相关

通过比较黑腹果蝇和拟果蝇的Ribo-seq核糖体印迹分析数据,研究发现,在一个物种中特异性存在或翻译活性偏高的uORF,通常伴随着其下游CDS在该物种中翻译水平的降低,证实了uORF在谱系特异性翻译抑制中的作用。

undefined

undefined


四、Abd-B基因是uORF周转驱动谱系特异性调控的典型案例

通过对关键发育基因Abd-B进行深入的比较基因组学分析和双荧光素酶报告实验。

研究发现,该基因在果蝇进化中经历了剧烈的uORF周转,并通过谱系特异性的uORF翻译活动,实现了对下游CDS翻译的差异化调控。

undefined

undefined


五、uORF的增益与丢失事件间存在进化补偿且受正选择驱动

通过系统发育分析,研究发现一个uATG丢失后,同一基因的5' UTR在后续进化中再次获得新uATG的现象显著多于随机预期,反之亦然。

群体遗传学分析AsymptoticMK检验)进一步揭示,uATG的获得和丢失事件均受到强烈的正选择驱动,表明uORF更迭是适应性进化的重要途径。

undefined

undefined

undefined


六、功能实验证实uORF周转事件对翻译输出的调控作用

利用荧光素酶报告系统,研究在细胞水平上验证了uATG的获得事件通常会抑制下游翻译,丢失事件则会解除抑制。

undefined

undefined

undefined

对于存在补偿现象的基因,实验结果也证实了连续的丢失和获得事件可以重新平衡翻译输出,且这种效应具有条件依赖性。

undefined

undefined

undefined


七、群体中的uORF变异揭示了纯化选择和局部适应的迹象

通过分析大规模果蝇群体的基因组数据,研究发现大多数改变uORF的变异是稀有的,受纯化选择作用。

然而,研究也鉴定出一些在特定地理种群中频率异常升高的uORF变异,这些变异与局域适应的信号重叠,表明uORF更迭在群体适应性分化中发挥作用。

undefined


总结

本研究通过整合系统发育、群体遗传学和功能实验,揭示了uORF作为一个高度动态的调控元件,其进化受到持续的纯化选择和间歇性适应性变化的双重驱动。uORF的增益、丢失和补偿性周转共同塑造了基因翻译调控的进化图景,为理解调控进化增添了新的维度。

新使生物专业翻译组一站式服务平台
产品名称

超高分辨率Ribo-seq

超高分辨率Disome-seq

Polysome profiling多聚核糖体分析

Polysome-seq
酶切Polysome profiling
RNC-seq(2代测序)

isoRNC-seq(3代测序)

肿瘤新生抗原挖掘与鉴定

新使生物NeoRibo推出国内首个低起始量超高分辨率翻译组Ribo-seq服务
开创性的建库技术使得Ribo-seq核糖体印迹分析(QEZ-seq®)具有超高的分辨率且适用于哺乳动物、植物、真菌等多类物种。我们能够针对微量细胞或组织,如卵母细胞、卵巢、临床穿刺样品等产出高质量翻译组数据结果。超高的准确性为研究非经典的开放阅读框(ORFs)提供极大便利,提高微肽(肿瘤新生抗原)的挖掘效率。另外新使生物提供多物种多聚核糖体分析(Polysome profiling),了解更多翻译组技术信息可登录 www.neoribo.com

点击图片查看

点击图片查看