
导读
真核生物病毒的密码子使用偏好性往往与其宿主存在显著差异,这种不匹配可能对病毒基因的高效翻译构成挑战。在快速生长的微生物中,偏好使用的密码子通常与高拷贝数的tRNA相对应,以确保蛋白质合成的效率。
巨型病毒以其庞大的基因组、复杂的代谢重编程能力及巨大的病毒粒子为特征,在感染过程中会诱导宿主转录组发生剧烈改变。然而,部分巨型病毒的密码子使用模式与宿主tRNA库并不适配,这引发了关于病毒如何克服翻译障碍的科学疑问。
尽管已有研究指出巨型病毒编码了多种翻译相关基因,但感染细胞内真实的翻译动态过程此前尚不明确。此外,巨型病毒在感染期间会形成被称为病毒工厂的亚细胞结构,该结构与病毒DNA复制及转录密切相关,但其空间组织如何影响翻译效率仍是未解之谜。
2026年1月9日,日本京都大学Hiroyuki Ogata与理化学研究所Shintaro Iwasaki团队合作,在Nature Microbiology上发表了题为“A giant virus forms a specialized subcellular environment within its amoeba host for efficient translation”的论文。该研究发现拟菌病毒APMV通过在病毒工厂的外围构建一个专门的局部亚细胞环境,成功绕过了病毒mRNA与宿主tRNA库之间的密码子使用冲突。

文章索引
【标题】A giant virus forms a specialized subcellular environment within its amoeba host for efficient translation
【发表期刊】Nature Microbiology
【发表日期】2026年1月9日
【作者及团队】日本京都大学Hiroyuki Ogata团队与理化学研究所Shintaro Iwasaki团队
【IF】19.4
研究结果
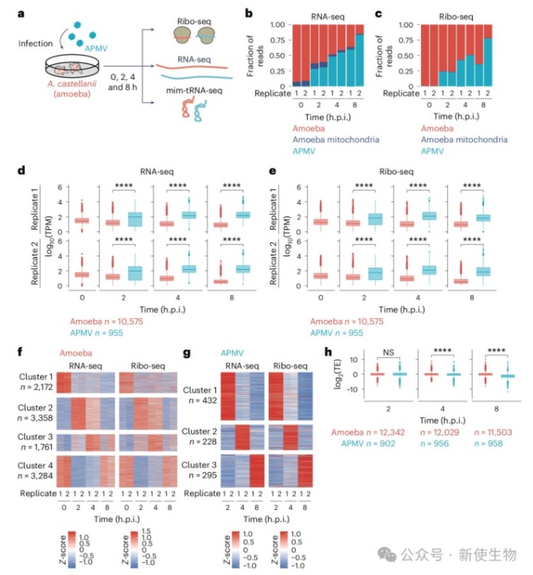
一、APMV感染导致宿主转录与翻译水平全面下调
研究人员通过RNA-seq和Ribo-seq核糖体印迹分析发现,随着APMV感染的进行,病毒mRNA和核糖体足迹的比例急剧增加,在感染后期占据主导地位。
尽管病毒mRNA表达水平极高,但其翻译效率在感染后期显著低于宿主mRNA,表明病毒mRNA对核糖体的利用效率有所下降。

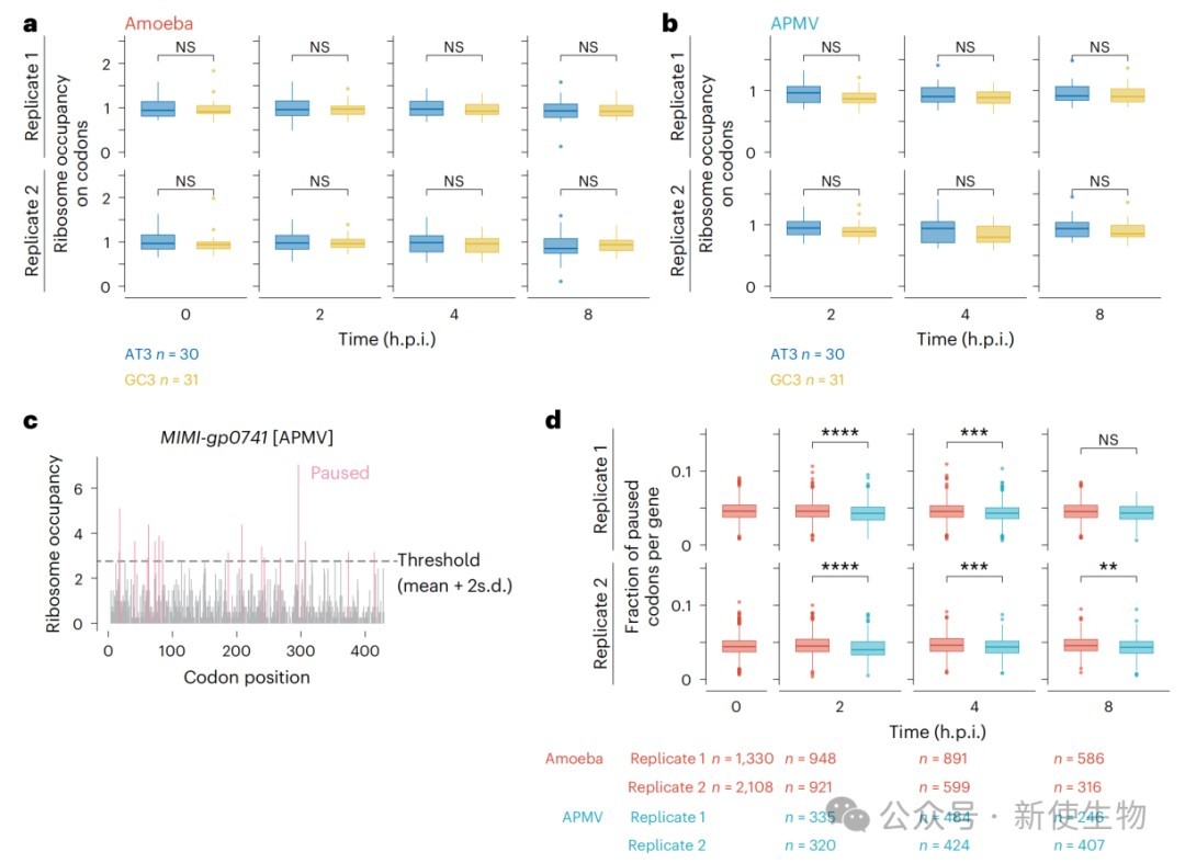
二、病毒mRNA在翻译延伸过程中未出现核糖体停顿
考虑到病毒与宿主密码子使用的巨大差异,研究人员分析了核糖体在mRNA上的移动速度。
结果显示,病毒mRNA上稀有密码子的翻译并未导致核糖体显著暂停,甚至病毒基因上的核糖体暂停倾向比宿主基因更低,表明病毒蛋白的合成过程非常顺畅。

三、病毒感染期间细胞整体tRNA库保持稳定
为探究病毒是否通过改变tRNA库来适应翻译,研究人员利用优化的mim-tRNA-seq技术测定了tRNA的丰度。
结果表明,在整个感染周期中,细胞的tRNA库组成没有发生大的变化,病毒自身编码的tRNA对整体tRNA库的贡献也微乎其微,这与病毒mRNA对tRNA的需求产生了矛盾。

四、病毒mRNA在差异化的延伸环境中利用tRNA
通过分析代表A位点有无tRNA的核糖体足迹比例,研究发现宿主mRNA上AU3密码子的tRNA可及性显著低于GC3密码子,这与tRNA丰度一致。
然而,在病毒mRNA上,AU3密码子与GC3密码子的tRNA可及性没有差异,暗示病毒mRNA的翻译环境有别于宿主mRNA。

五、翻译活动在病毒工厂边缘的局部区域高度富集
结合FISH原位杂交与FUNCAT非典型氨基酸标记技术,观察到病毒mRNA、宿主核糖体rRNA以及新生肽链高度共定位于病毒工厂的周边,直接证实了局部翻译环境的物理存在。

总结
本研究揭示了拟阵病毒通过在阿米巴宿主内构建特定的亚细胞微环境,成功解决了病毒与宿主间密码子使用不匹配的进化难题。这种局部翻译策略允许病毒在不依赖全局tRNA改造的前提下,通过物理空间上的资源整合实现高效的蛋白质合成,为理解大DNA病毒的生存策略提供了新证据。
| 新使生物专业翻译组一站式服务平台 |
| 产品名称 |
点击图片查看
点击图片查看

关于我们
产品中心
技术服务
技术中心
联系我们
