
导读
真核生物基因组中含有大量转座子,它们通常被视为自私的遗传元件,对宿主基因组完整性构成潜在威胁。宿主通过多种防御机制限制转座子的扩张,这种相互作用常被描述为一场激烈的演化军备竞赛。
与原核生物中质粒与宿主常见的互利共生关系不同,真核生物中尚未发现转座子与宿主之间存在真正的互惠互利关系。尽管转座子序列有时会被宿主驯化并发挥重要功能,如参与端粒酶逆转录酶或胎盘发育蛋白的构建,但这些序列通常已失去移动性。
目前已知的某些转座子与宿主生理过程的关联,多被解释为宿主对转座子干扰的适应性补偿,而非真正的互惠。因此,转座子在真核生物中是否能作为活跃元件与宿主建立长期且互利的共生关系,一直是基因组学研究中的一个重要科学问题。
2026年4月8日,美国耶鲁大学Josien C. van Wolfswinkel团队在Developmental Cell上发表了一篇题为“Host-transposon mutualism supports regeneration in planarians”的论文。该研究发现,涡虫体内的Burro1转座子携带了一个源自宿主的抗凋亡基因B-iap,其表达产物B-IAP蛋白是一种功能性的caspase抑制剂。


文章索引
【标题】Host-transposon mutualism supports regeneration in planarians
【发表期刊】Developmental Cell
【发表日期】2026年4月8日
【作者及团队】美国耶鲁大学Josien C. van Wolfswinkel团队
【IF】8.7
研究结果
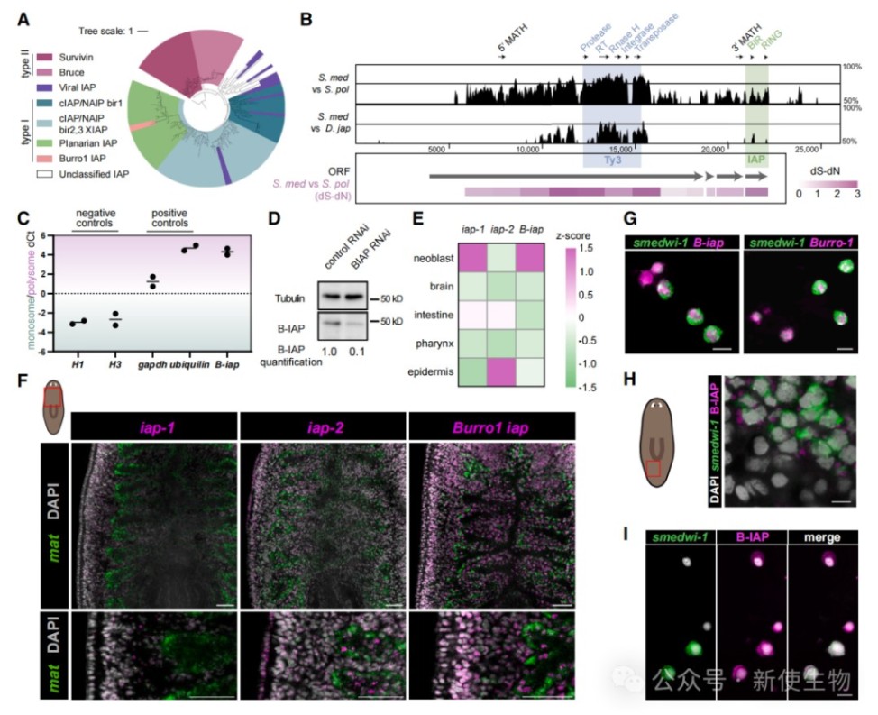
一、Burro1是一种古老且高度增殖的转座子
研究人员通过序列分歧分析和系统发育树构建,确定Burro1起源于1亿多年前且在杜氏科涡虫中广泛分布。
通过qPCR和LTR序列比对,发现Burro1在基因组中占据了约8%的比例,且存在大量序列完全一致的拷贝,证明其至今仍保持着强大的转座活性。

二、B-IAP是一种保守蛋白,在涡虫干细胞中表达
通过跨物种序列比较发现,Burro1携带的B-iap基因在进化上受到选择压力,表明其蛋白功能的重要性。
Polysome profiling多聚核糖体分析和Western blot实验证实B-iap基因能被活跃翻译成蛋白,而原位杂交和免疫荧光染色结果显示,B-iap在涡虫的成体多能干细胞中富集表达。

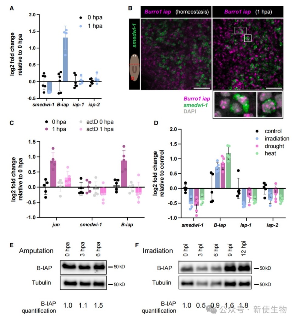
三、B-IAP在应激反应中表达上调
通过qPCR和原位杂交技术,研究发现无论是在断头再生、辐射、干旱还是热应激等多种胁迫条件下,B-iap的转录水平均会迅速且显著上调。
Western blot实验进一步证实,在损伤和辐射后,B-IAP蛋白水平也相应增加,表明它参与了宿主的早期应激反应。

四、B-IAP是一种功能性的caspase抑制剂
通过在HEK293T细胞中进行的免疫共沉淀实验和在涡虫裂解液中进行的蛋白pull-down实验,作者证实了B-IAP蛋白确实能与特定的起始caspase结合。
体外酶活性实验表明,B-IAP能有效抑制caspase的切割活性,发挥其抗细胞凋亡的功能。

五、Burro1是涡虫干细胞正常功能和再生所必需的
利用RNAi技术敲低Burro1后,涡虫的干细胞数量减少,导致其头部再生能力显著延迟。
在断头、热应激或辐射等损伤条件下,敲低Burro1的涡虫表现出更广泛的细胞凋亡和更低的干细胞存活率,证明了Burro1及其编码的B-IAP在保护干细胞、支持再生中的关键作用。



总结
该研究揭示了涡虫转座子Burro1通过捕获并表达一个宿主来源的抗凋亡蛋白,与宿主建立了一种持续了上亿年的互惠共生关系。这种独特的协同进化模式不仅增强了涡虫的应激抵抗和再生能力,也为我们理解转座子如何从“基因组寄生虫”转变为宿主进化的有益伙伴提供了开创性的范例。
点击图片查看 点击图片查看新使生物专业翻译组一站式服务平台 产品名称

关于我们
产品中心
技术服务
技术中心
联系我们
