
导读
单细胞基因组学研究揭示了细胞类型和状态的巨大多样性,这些多样性由独特的转录活动所标记,并在发育和疾病进程中扮演关键角色。因此,精准捕获和靶向特定细胞类型的方法变得至关重要。
传统的报告系统通常依赖于将报告基因插入启动子下游,但这可能改变内源RNA或蛋白质产物,甚至干扰基因的原生转录。尽管后续开发了内含子编码的顺式作用报告基因,但其技术门槛高,尤其在原代细胞中难以实现。
此外,基于适配体的技术存在背景荧光高的问题,而基于CRISPR-Cas9的系统则需要引入额外的DNA元件,可能无法精确反映真实的基因表达。因此,领域内迫切需要一种适用性广、能灵敏检测各类转录活动的新型报告工具。
2026年4月17日,北京大学未来技术学院汪阳明团队在Nature Communications上发表了题为“Sensitive monitoring of enhancer and noncoding RNA transcription via ribozyme-assisted RNA editing”的研究论文。该研究开发了一种名为REDDIT(ribozyme-processed ADAR-engaging RNA-directed editing)的新型RNA编辑辅助报告技术,能够将特定靶基因的转录事件高灵敏度地转化为报告蛋白的翻译信号。

文章索引
【标题】Sensitive monitoring of enhancer and noncoding RNA transcription via ribozyme-assisted RNA editing
【发表期刊】Nature Communications
【发表日期】2026年4月17日
【作者及团队】北京大学未来技术学院汪阳明团队
【IF】15.7
研究结果
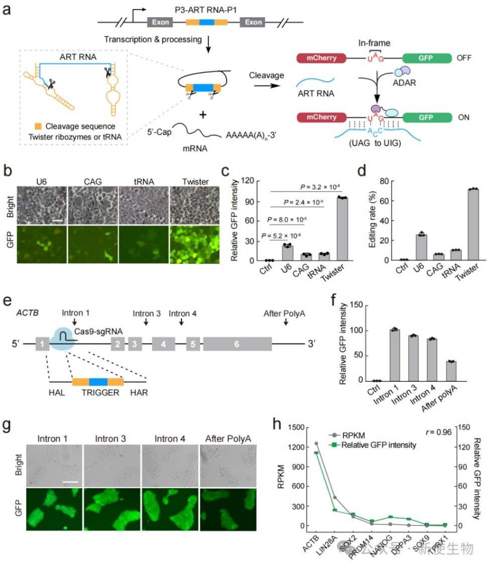
一、REDDIT的设计与内源基因转录检测
研究人员构建了由mCherry和含提前终止密码子UAG的GFP组成的双荧光报告基因,并通过插入自剪切核酶侧翼的触发RNA来招募内源性ADAR酶进行A-to-I编辑,从而激活下游GFP的翻译。
该方法在人类胚胎干细胞中成功检测到包括无内含子基因在内的多种不同表达丰度的内源基因转录活动,且完全不对宿主基因的正常表达和整体转录组造成干扰。

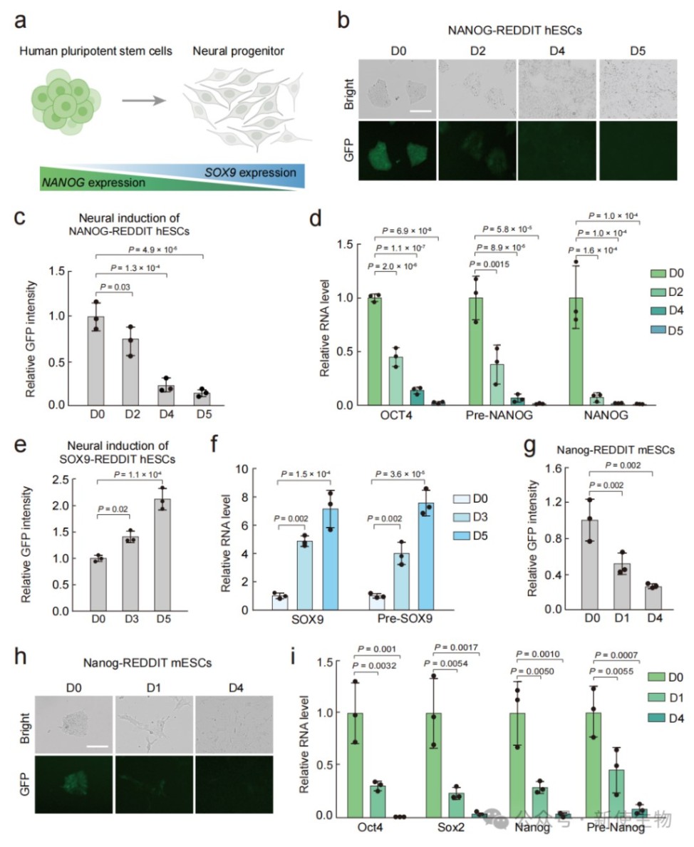
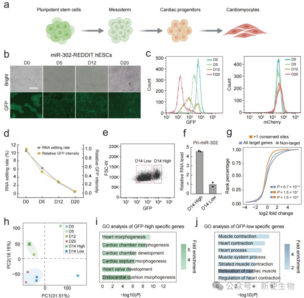
二、干细胞分化及状态转换过程中的转录动态追踪
通过将REDDIT系统敲入干细胞的多能性基因及分化标记基因位点,研究发现绿色荧光蛋白强度的波动能精准且同步地反映靶基因在细胞命运转变时的动态表达。

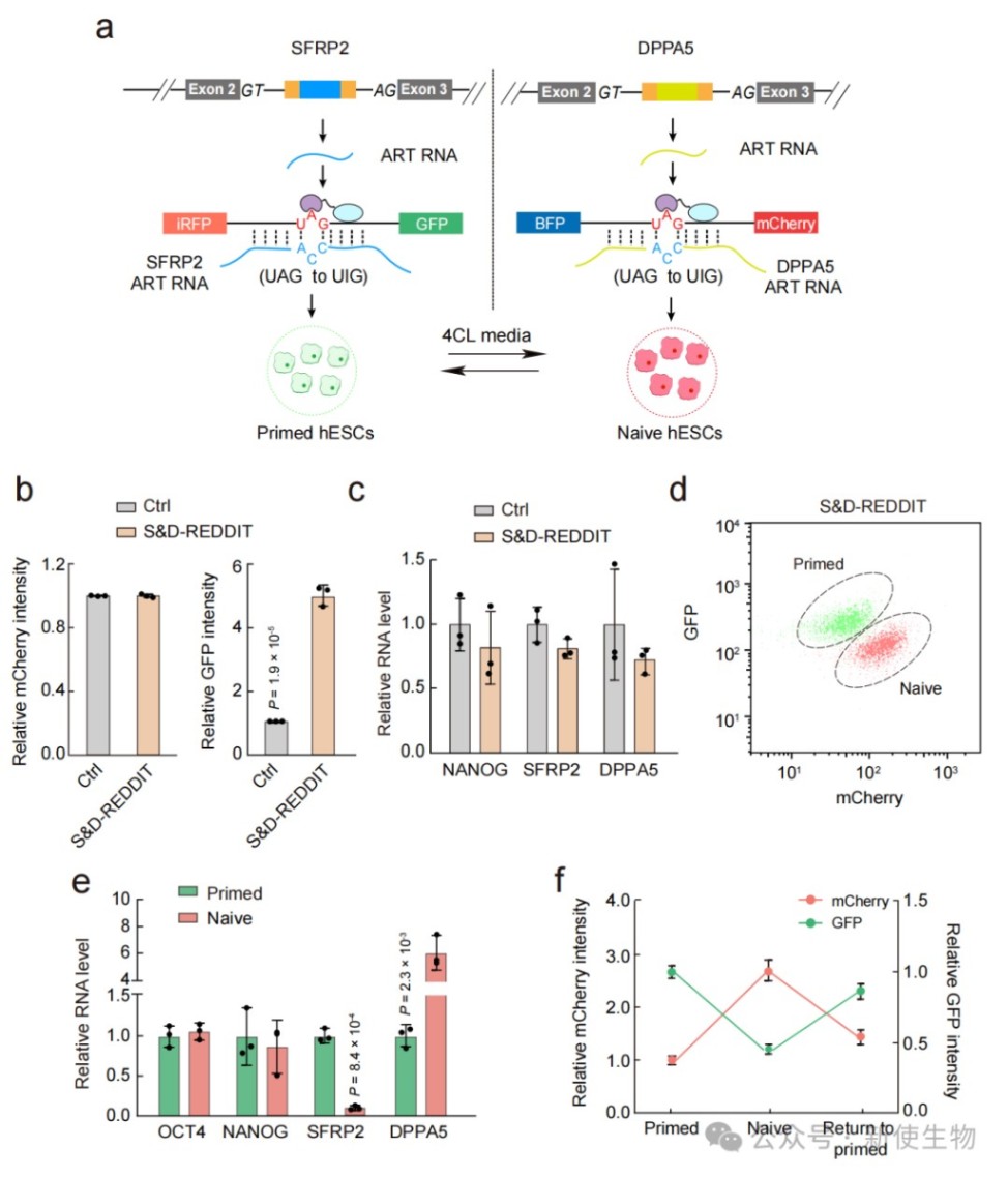
进一步建立的双报告系统无缝记录了干细胞始发态与原始态之间的双向可逆转换,实现了对两套独立转录程序的正交监测。

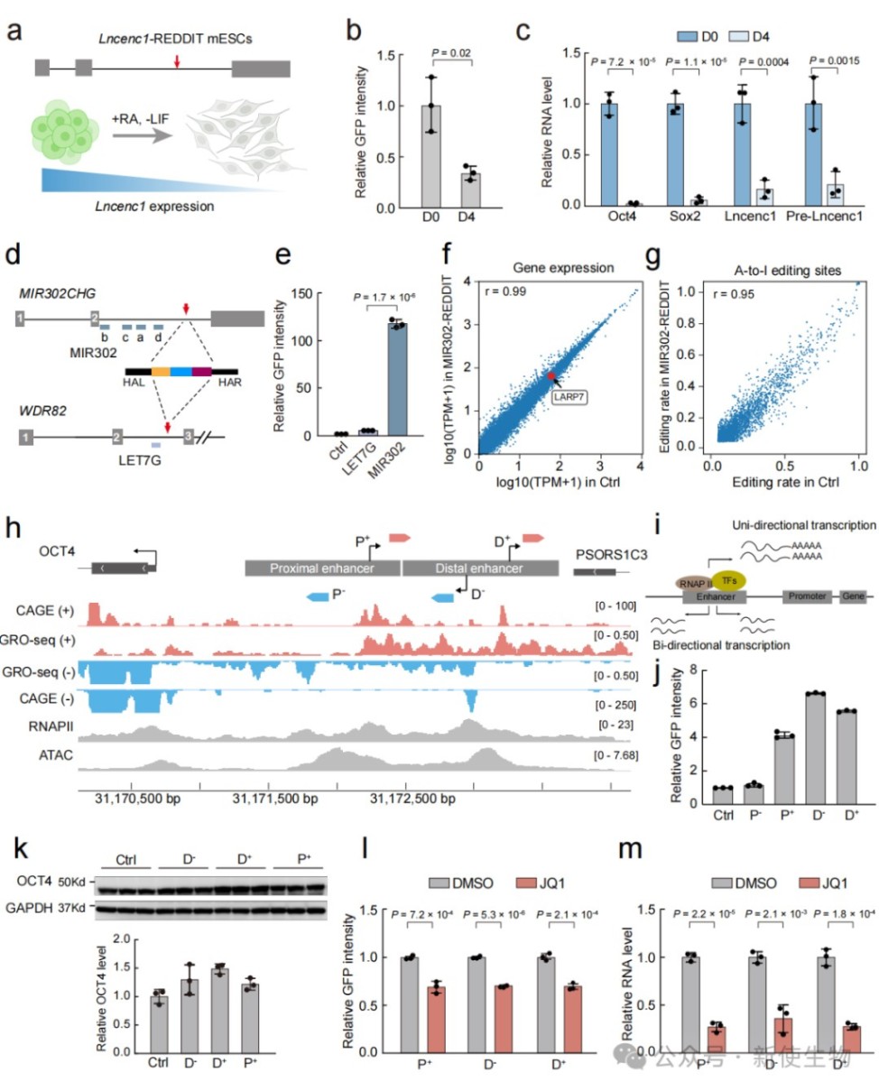
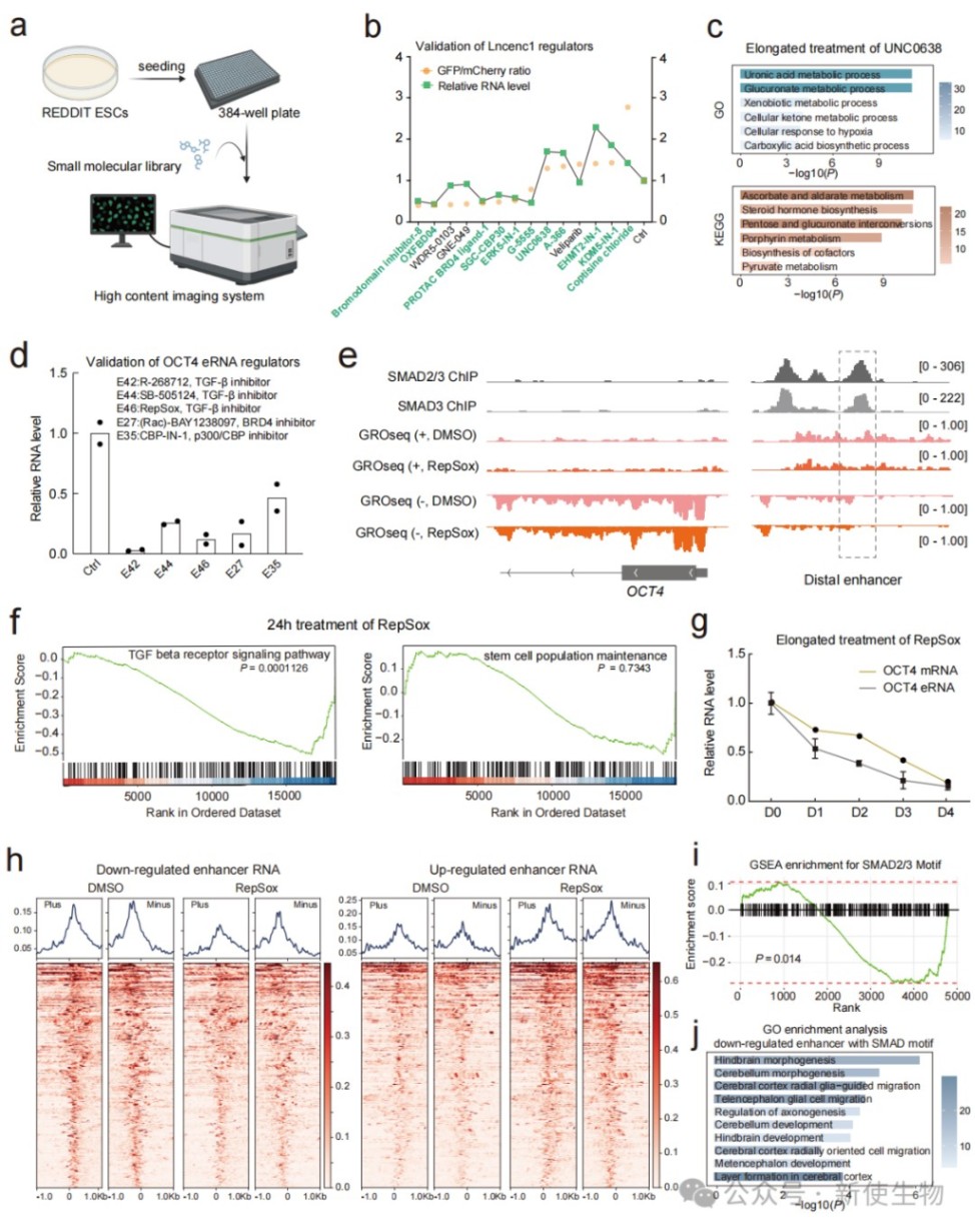
三、多种非编码RNA及极低丰度转录本的转录监测
由于REDDIT的信号输出摆脱了对成熟RNA产物的依赖,研究团队利用该系统成功实现了对长链非编码RNA和初级微小RNA等短寿命瞬态转录本的灵敏监测。
针对OCT4不同增强子位点设计的REDDIT细胞系不仅准确反映了对应增强子RNA的天然转录活性,还能极速响应BRD4抑制剂引发的转录阻断作用。

四、心肌细胞分化过程中miR-302转录的异步沉默
在诱导人类胚胎干细胞向心肌细胞分化的模型中,研究人员利用REDDIT动态追踪了初级miR-302的转录变化轨迹。
结合单细胞层面的分选与转录组测序技术,研究意外地发现该微小RNA前体在特定细胞亚群中呈现出缓慢且异步的转录沉默,凸显了传统大批量检测方法容易掩盖的转录异质性。

五、基于REDDIT的高通量筛选鉴定非编码RNA上游调控因子
依托REDDIT系统极高的信噪比优势,研究人员结合高内涵成像系统对数千种小分子化合物进行了系统性的高通量筛选。
实验不仅证实组蛋白甲基转移酶抑制剂能够显著上调特定长链非编码RNA的转录,还首次发现并验证了TGF-β受体通路在正向调控OCT4增强子RNA转录中的核心作用。

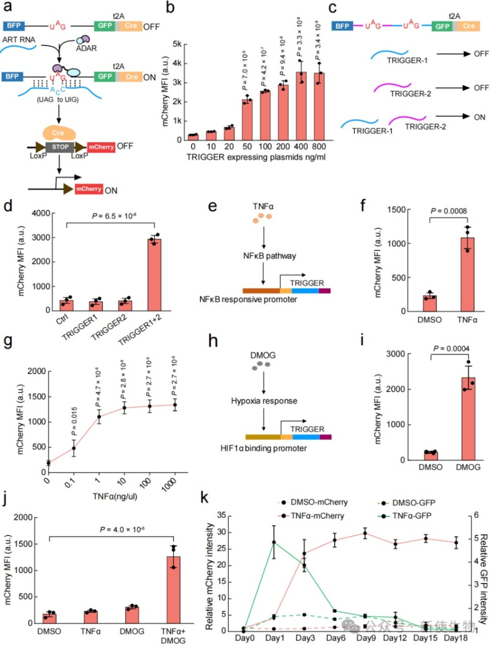
六、REDDIT可被改造为永久性的转录事件记录器
为实现对过往瞬态转录活动的回溯分析,研究人员将REDDIT技术与Cre/loxP重组酶系统进行耦合,构建了基于逻辑与运算的基因组转录记录器。
该系统能够对TNFα引发的NF-κB信号或缺氧应激等瞬时生物学刺激做出响应,并将其永久性转化为可稳定遗传的红色荧光蛋白基因组标记。

总结
本研究确立了REDDIT作为一种高灵敏、非破坏性且具有广泛适用性的内源性转录监测技术平台。该技术不仅填补了极低丰度及短寿命非编码转录本实时动态追踪的方法学空白,还通过成功拓展高通量药物筛选与转录印记记录功能,为深入解析基因组的时空调控逻辑提供了强有力的新手段。
点击图片查看 点击图片查看新使生物专业翻译组一站式服务平台 产品名称

关于我们
产品中心
技术服务
技术中心
联系我们
