
导读
脓毒症(Sepsis)是一种由感染引发的、危及生命的全身性炎症反应。其关键病理特征之一是严重的免疫功能抑制,特别是CD4⁺ T淋巴细胞的大量死亡与功能障碍。
近年来,一种被称为“PANoptosis”的程序性细胞死亡新模式被提出。它整合了细胞焦亡(pyroptosis)、凋亡(apoptosis)和坏死(necroptosis)三种死亡方式,被认为能更全面地解释炎症性疾病中的细胞死亡现象。
核糖体自噬(Ribophagy)作为一种选择性自噬,负责清除受损或多余的核糖体,在维持细胞稳态中至关重要。然而,这两种关键的细胞过程在脓毒症T细胞中的相互作用和调控机制尚不清楚。
2025年9月23日,中国人民解放军总医院姚咏明和杜晓辉团队合作,在Research期刊上发表了题为“NUFIP1-Mediated Ribophagy Alleviates PANoptosis of CD4⁺ T Lymphocytes in Sepsis via the cGAS-STING Pathway”的论文。该研究首次揭示了核糖体自噬通过cGAS-STING信号通路抑制脓毒症中CD4⁺ T细胞的PANoptosis,从而减轻免疫抑制,为脓毒症的治疗提供了新的理论依据和潜在靶点。


文章索引
【标题】NUFIP1-Mediated Ribophagy Alleviates PANoptosis of CD4⁺ T Lymphocytes in Sepsis via the cGAS-STING Pathway
【发表期刊】Research
【发表日期】2025年9月23日
【作者及团队】中国人民解放军总医院姚咏明和杜晓辉团队
【IF】10.7
研究结果
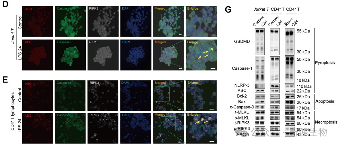
一、脓毒症诱导CD4⁺ T淋巴细胞发生PANoptosis
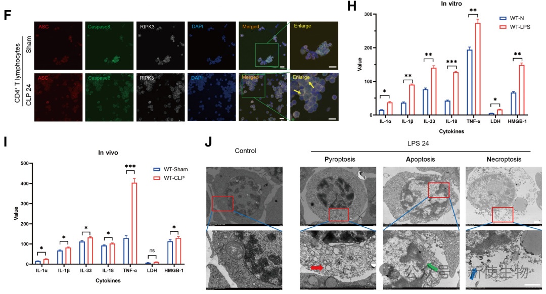
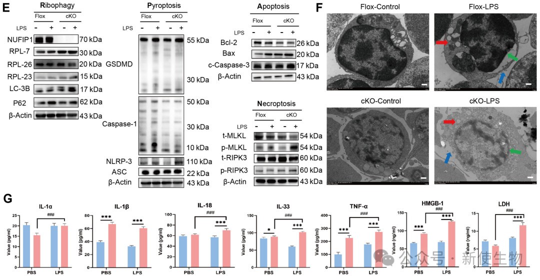
通过体外LPS刺激和体内CLP(盲肠结扎穿孔)诱导的脓毒症模型,研究团队发现,脓毒症状态下的CD4⁺ T细胞同时表现出细胞焦亡、凋亡和坏死性凋亡的特征。
关键蛋白(如GSDMD、Caspase-3、p-MLKL)的表达显著上调,并形成了由ASC/Caspase-8/RIPK3构成的PANoptosome复合体。
同时,透射电镜观察也证实了多种死亡形态的共存,明确了PANoptosis是脓毒症中CD4⁺ T细胞死亡的重要模式。




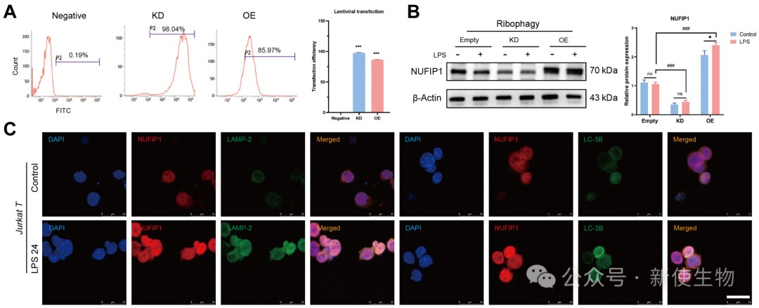
二、脓毒症激活CD4⁺ T淋巴细胞的核糖体自噬
在脓毒症条件下,研究人员观察到核糖体自噬受体NUFIP1和自噬标志物LC-3B的表达与共定位显著增强,而核糖体蛋白表达下降。
透射电镜进一步观察到包裹着核糖体的双层膜自噬体结构,证明脓毒症激活了CD4⁺ T细胞的核糖体自噬过程。



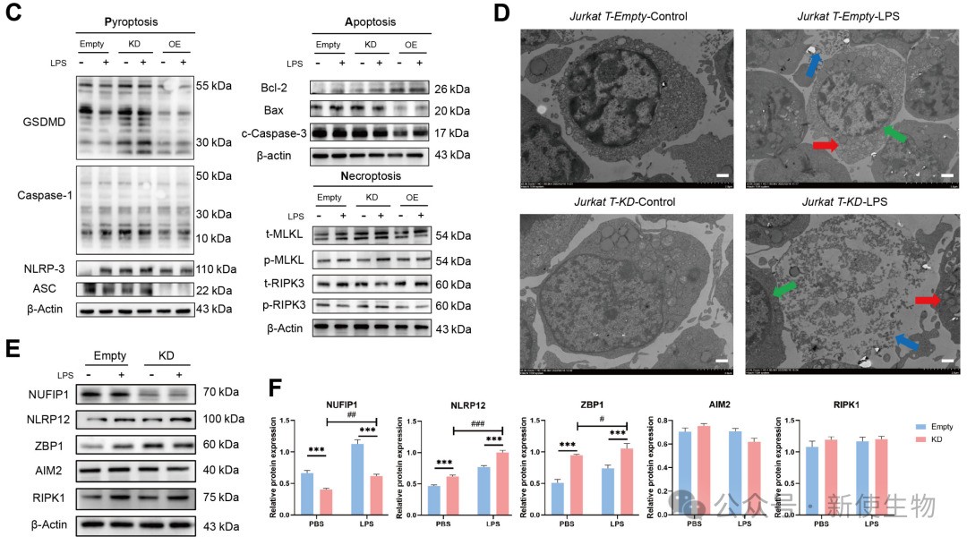
三、NUFIP1介导的核糖体自噬通过抑制ZBP1减轻PANoptosis
通过在Jurkat T细胞中敲低或过表达NUFIP1,以及构建CD4⁺ T细胞特异性敲除NUFIP1的小鼠模型,研究发现NUFIP1缺失会加剧CD4⁺ T细胞的PANoptosis。



机制上,NUFIP1缺失特异性地导致了PANoptosome关键蛋白ZBP1的表达显著升高。



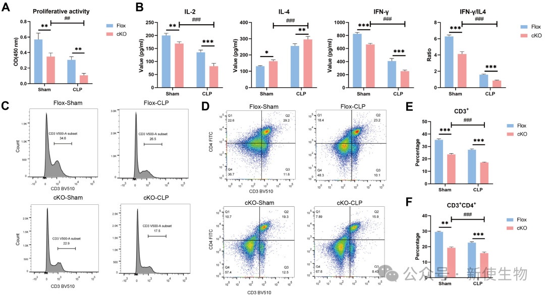
四、NUFIP1缺失损害免疫功能并恶化脓毒症预后
在CD4⁺ T细胞中条件性敲除NUFIP1后,脓毒症小鼠的T细胞增殖能力下降,免疫反应向Th2型偏移,免疫抑制状态加剧。
同时,作者发现小鼠的多器官损伤更严重,1周生存率显著降低。



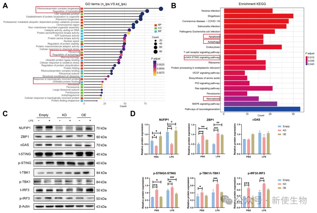
五、cGAS-STING信号通路是核糖体自噬调控PANoptosis的核心
通过蛋白质组学分析,研究团队经筛选发现cGAS-STING信号通路是关键差异通路。
实验验证发现,在脓毒症模型中敲除NUFIP1会显著激活cGAS-STING信号通路中cGAS、p-STING等关键蛋白的表达,而过表达NUFIP1则起到抑制作用。


六、核糖体碰撞与NUFIP1-STING互作激活了cGAS-STING通路
通过Polysome profiling多聚核糖体分析,研究团队发现脓毒症诱导了核糖体碰撞事件,而NUFIP1缺失加剧了这一现象。
免疫共沉淀(Co-IP)实验进一步证实,NUFIP1蛋白与STING蛋白存在直接相互作用,揭示了核糖体自噬与cGAS-STING通路之间的分子联系。

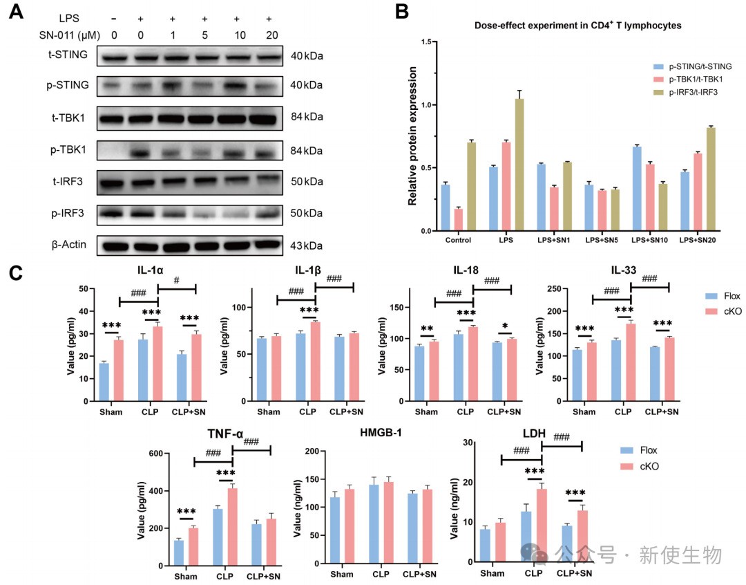
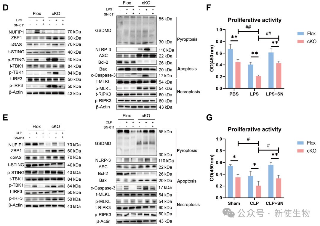
七、抑制cGAS-STING通路可挽救NUFIP1缺失带来的负面影响
作者发现,使用cGAS-STING通路特异性抑制剂SN-011进行干预,可以有效逆转NUFIP1敲除小鼠中加剧的T细胞PANoptosis。






总结
本研究系统地揭示了脓毒症中CD4⁺ T淋巴细胞PANoptosis的发生及其调控机制,证明了NUFIP1介导的核糖体自噬通过cGAS-STING信号轴发挥关键的细胞保护作用。这一发现不仅深化了对脓毒症免疫病理生理学的理解,也为开发针对免疫功能障碍的精准治疗策略提供了新的靶点和理论依据。
点击图片查看 点击图片查看新使生物专业翻译组一站式服务平台 产品名称
我们能够针对微量细胞或组织,如卵母细胞、卵巢、临床穿刺样品等产出高质量翻译组数据结果。
超高的准确性为研究非经典的开放阅读框(ORFs)提供极大便利,提高微肽(肿瘤新生抗原)的挖掘效率。
另外新使生物提供多物种多聚核糖体分析(Polysome profiling),了解更多翻译组技术信息可登录 www.neoribo.com。

关于我们
产品中心
技术服务
技术中心
联系我们
