
同义突变是指不会改变氨基酸的编码突变,过去认为其大多对生物无影响,只有少数例外。然而,研究发现同义突变也可能影响生物适应性、mRNA 剪接、tRNA 选择、翻译效率及RNA结构,并与部分人类疾病相关。但在多细胞生物中,同义突变如何影响生物性状及其作用机制的遗传证据仍较少。
N6-甲基腺苷(m6A)是真核生物mRNA常见的修饰,主要分布在特定序列、终止密码子附近、3′UTR或长内含子区,由甲基转移酶复合体催化。m6A可通过结合蛋白调控mRNA稳定性和翻译,并可被去甲基酶移除。
最新研究表明,m6A与RNA结构紧密相关,但其具体调控机制和直接影响生物性状的遗传证据仍有限。


文章索引
【IF】66.85
研究结果
一、与果实长度驯化相关的两个紧密相连且相互作用的基因
研究团队在黄瓜染色体1上定位到果实长度基因座FL1,并发现其由两个紧密相连、表观遗传交互作用的基因FL1.1和FL1.2组成。
FL1.1和FL1.2具有表观遗传交互作用,FL1.2C隐性控制果实延长。果实的长度变化主要由细胞数量减少引起。

二、FL1.2由ACS2基因中的同义突变决定
作者发现FL1.2由ACS2基因中的同义突变C1287>T决定,该突变提高了ACS2蛋白水平,抑制果实延长。
基因编辑验证显示,该突变显著减少ACS2蛋白并促进果实延长,确认C1287>T是FL1.2的致病突变。

三、FL1.1由YTH1基因中的有害突变决定
研究团队通过回交克隆FL1.1,定位到编码m6A读取蛋白YTH1的基因。
Xintaimici突变降低YTH1转录,敲除YTH1W使FL1.1W FL1.2W背景果实长增加25%,证明YTH1是FL1.1W基因。ACS2C在栽培黄瓜中强选择,YTH1和ACS2在心皮中共表达。

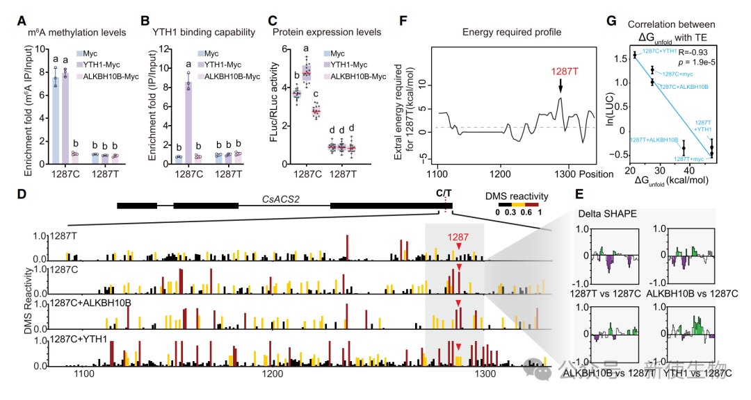
四、1287C>T同义突变调控ACS2 mRNA的m6A甲基化及蛋白翻译效率
作者发现YTH1W结合ACS2W mRNA,但不结合ACS2C mRNA。1287C>T突变改变了ACS2 mRNA的m6A修饰水平,进而提高了翻译效率。
WW(YTH1W ACS21287C)植物表现出较高的ACS2蛋白水平,而YTH1基因敲除会抑制ACS2蛋白的产生。
Ribo-seq核糖体印迹分析显示,WW和KW植物中ACS21287C的翻译效率高于ACS21287T等位基因。YTH1缺失显著降低KW植物中的ACS2翻译效率,揭示了ACS21287T对YTH1的隐性上位效应。
此外,m6A修饰的增加促进了ACS21287C的翻译效率,并与乙烯生产及果实伸长相关。


五、1287C>T同义突变通过m6A修饰和RNA结构改变影响ACS2的翻译效率
1287C>T同义突变通过增强m6A修饰和YTH1结合,显著提高了ACS2的翻译效率(TE)。此突变改变了ACS2的RNA结构,使其变得更易于翻译,从而促进了蛋白质表达。


我们能够针对微量细胞或组织,如卵母细胞、卵巢、临床穿刺样品等产出高质量翻译组数据结果。
超高的准确性为研究非经典的开放阅读框(ORFs)提供极大便利,提高微肽(肿瘤新生抗原)的挖掘效率。
另外新使生物提供多物种多聚核糖体分析(Polysome profiling),了解更多翻译组技术信息可登录 www.neoribo.com
点击图片查看
点击图片查看

关于我们
产品中心
技术服务
技术中心
联系我们
