
导读
先天性听力损失是一种常见的新生儿出生缺陷,严重影响患儿的语言交流与认知发育。超过一半的非综合征性先天性重度耳聋与遗传缺陷有关,其中常染色体隐性遗传是主要形式。
耳蜗植入是目前治疗耳聋的最佳技术手段,但在声音识别和感知方面仍无法完全满足患儿的需求。作为遗传性耳聋治疗的重要靶点基因,针对OTOF基因的AAV基因替代疗法已取得初步成功。
然而,该疗法仍面临AAV载体容量不足、双AAV载体系统重组效率低以及外源基因过表达或异位表达等潜在风险。因此,有必要开发新型替代策略来克服当前基因疗法的局限性,而RNA编辑作为一种新兴技术,有望为此提供解决方案。
2025年12月6日,首都医科大学附属北京友谊医院柳柯和北京大学伊成器等团队合作在Nature Communications发表了题为“CRISPR-free RNA base editing mediated PTC-readthrough restores hearing in mice with Otof nonsense mutation”的研究论文。该研究开发了一种无CRISPR的RNA碱基编辑系统RESTART v3,通过诱导提前终止密码子(PTC)通读,成功恢复了携带特定Otof无义突变小鼠的听力。

文章索引
【标题】CRISPR-free RNA base editing mediated PTC-readthrough restores hearing in mice with Otof nonsense mutation
【发表期刊】Nature Communications
【发表日期】2025年12月6日
【作者及团队】首都医科大学附属北京友谊医院柳柯和北京大学伊成器等团队
【IF】15.7
研究结果
一、成功构建并验证人源化Otof无义突变耳聋小鼠模型
研究人员利用CRISPR-Cas9系统引入了与人类致聋突变同源的Otof c.1315C>T(p.R439*)点突变,该位点周围区域在人鼠之间具有100%的同源性。

功能评估显示,该突变小鼠表现出极重度听力损失,且其耳蜗内耳毛细胞(IHCs)中几乎检测不到Otoferlin蛋白的表达,确立了理想的疾病模型。


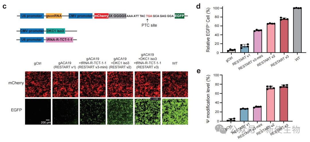
二、RESTART v3系统在体外实现高效且精准的PTC通读编辑
通过荧光报告系统筛选,研究发现结合了优化tRNA与gACA19/DKC1-iso3的RESTART v3系统能显著提高提前终止密码子位点的假尿嘧啶修饰水平及蛋白通读效率。
定量蛋白质组学分析表明,RESTART v3能在突变位点精确地引入原本的氨基酸(精氨酸),且不影响全局蛋白表达。


三、AAV递送RESTART v3系统恢复了小鼠内耳毛细胞中Otoferlin的表达
研究人员利用对内耳毛细胞具有高转染效率的AAVie血清型病毒,将RESTART v3系统递送至突变小鼠的内耳。
结果显示,治疗后小鼠耳蜗大部分内耳毛细胞(中基底圈超过70%)均恢复了耳蜗铁蛋白的稳健表达,且在靶向位点实现了约30%的RNA编辑效率。


四、RESTART v3治疗显著恢复了突变小鼠的听力与行为学反应
听性脑干反应(ABR)测试显示,治疗组小鼠在各频率下均能诱发出清晰的波形,平均阈值恢复至约60dB,且波I的潜伏期和振幅趋于正常化。
此外,听觉惊跳反射(ASR)实验表明,治疗组小鼠对高强度声音表现出稳定的惊跳反应,进一步证实了听觉功能的实质性恢复。


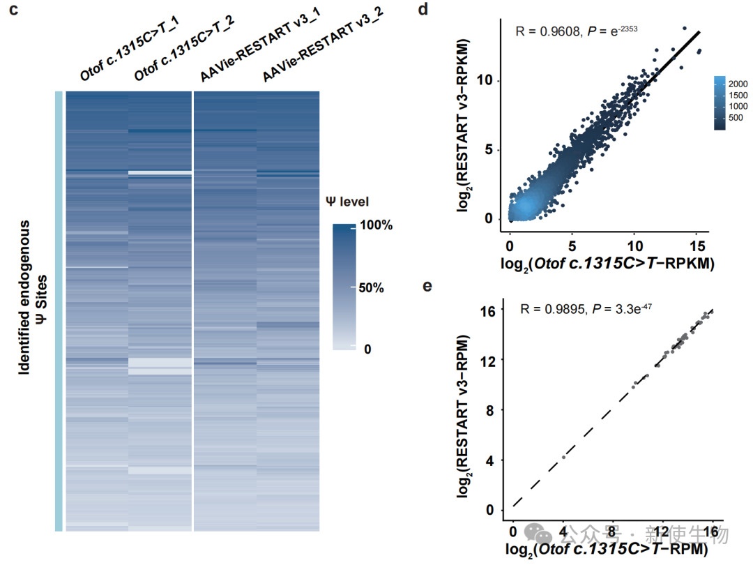
五、RESTART v3系统表现出极高的特异性及转录组安全性
全转录组假尿嘧啶测序及Ribo-seq核糖体印迹分析显示,RESTART v3系统在体内未引起可检测到的非靶向编辑或正常终止密码子的异常通读。
同时,RNA测序和tRNA测序证实,治疗并未引起全局转录谱或内源tRNA库的显著改变,证明了其高度的分子特异性。


六、RESTART v3-AAV治疗系统具有良好的长期安全性
长达8个月的监测显示,治疗组小鼠在体重、外观、血常规及血清生化指标上均无异常。
组织病理学染色及耳蜗淋巴液炎症因子检测结果表明,RESTART v3系统的递送未引起明显的免疫反应或器官损伤,证明了该疗法的生物安全性。



总结
本研究开发了一种基于RNA编辑的基因治疗新策略,利用升级版RESTART v3系统成功在Otof无义突变小鼠模型中实现了提前终止密码子的通读与原位蛋白修复。该方法不仅显著恢复了小鼠的听力功能,还展现出优异的特异性与安全性,克服了传统AAV基因替代疗法的载量限制与异位表达风险,为治疗遗传性耳聋及其他无义突变疾病开辟了新途径。
点击图片查看 点击图片查看新使生物专业翻译组一站式服务平台 产品名称
我们能够针对微量细胞或组织,如卵母细胞、卵巢、临床穿刺样品等产出高质量翻译组数据结果。
超高的准确性为研究非经典的开放阅读框(ORFs)提供极大便利,提高微肽(肿瘤新生抗原)的挖掘效率。
另外新使生物提供多物种多聚核糖体分析(Polysome profiling),了解更多翻译组技术信息可登录 www.neoribo.com。

关于我们
产品中心
技术服务
技术中心
联系我们
