
导读
mRNA疫苗在预防和控制新冠疫情中发挥了重要作用,但其临床应用仍受限于化学性质不稳定和翻译能力较低等瓶颈。目前,提高mRNA翻译能力的策略主要集中在优化mRNA载体本身,例如使用加帽类似物、进行密码子优化以及设计环状或多聚腺苷酸尾等特殊结构。
然而,这些对mRNA序列和结构的复杂改造面临着设计、修饰不兼容、合成产率和规模化生产等挑战。tRNA的丰度和修饰变化与密码子优化相关,影响mRNA的稳定性和蛋白质产量,提示tRNA可能是潜在的翻译增强剂。
研究表明,tRNA的供应与mRNA的密码子需求之间必须保持平衡,才能确保高效的蛋白质合成。因此,通过人为调控翻译机器的关键组分tRNA的可用性,有望成为一种无需改造mRNA自身即可增强其翻译能力的通用新策略。
2025年8月22日,北京大学药学院夏青团队在Nature Communications上发表了一篇题为“Chemically modified tRNA enhances the translation capacity of mRNA rich in cognate codons”的论文,开发了一种名为“tRNA-plus”的策略,可显著提高目的蛋白的表达水平,并在mRNA疫苗中有效激发更强的体液与细胞免疫应答,为高效mRNA疫苗和治疗方法的开发提供了新途径。

文章索引
【标题】Chemically modified tRNA enhances the translation capacity of mRNA rich in cognate codons
【发表期刊】Nature Communications
【发表日期】2025年8月22日
【作者及团队】北京大学药学院夏青团队
【IF】15.7
研究结果
一、筛选促进Spike mRNA翻译的潜在tRNA
研究团队推测,通过人工调节tRNA可用性,可高效翻译富含同源密码子的mRNA,并称之为“tRNA-plus”策略。
基于对密码子使用模式与密码子稳定性系数的分析,作者建立了一个用于预测能够促进翻译的tRNA的评分体系。
他们发现优选密码子及其对应tRNA能提高翻译和mRNA稳定性,而病毒感染也会重塑tRNA表达谱以支持复制。

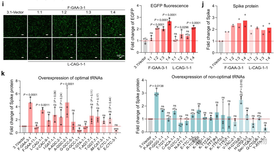
二、tRNA过表达促进Spike蛋白合成
在HEK293T细胞中共转染Spike mRNA与不同tRNA,发现多种tRNA显著提高Spike蛋白表达,最高提升至4.7倍。

作者发现tRNAPhe GAA、tRNALeu CAG和tRNAAla GGC效果突出,并在不同细胞系中具有普适性。

三、tRNA过表达与密码子优化协同增强Spike mRNA翻译
密码子优化的Spike mRNA在稳定性和翻译效率上优于野生型,与特定tRNA共表达进一步放大蛋白产量。
稳定过表达tRNALeu CAG-1-1还能提升Spike假病毒包装效率,病毒滴度提高约4.6倍。


四、tRNA-plus策略增强Spike mRNA的稳定性和翻译效率
mRNA稳定性测定和Ribo-seq核糖体印迹分析显示,tRNA过表达不仅提高mRNA稳定性,还增强翻译效率和核糖体占据率。
RNA-seq和蛋白质组学结果表明,该效应具有密码子特异性,而非全局转录翻译重编程。



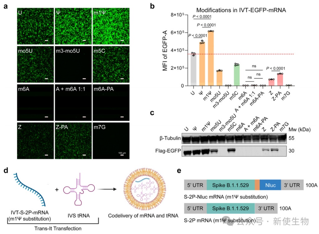
五、化学修饰是tRNA发挥功能所必需的
体外合成未修饰tRNA会抑制Spike蛋白翻译,而化学修饰tRNA则能发挥促进作用,表明适当修饰是tRNA功能不可或缺的。


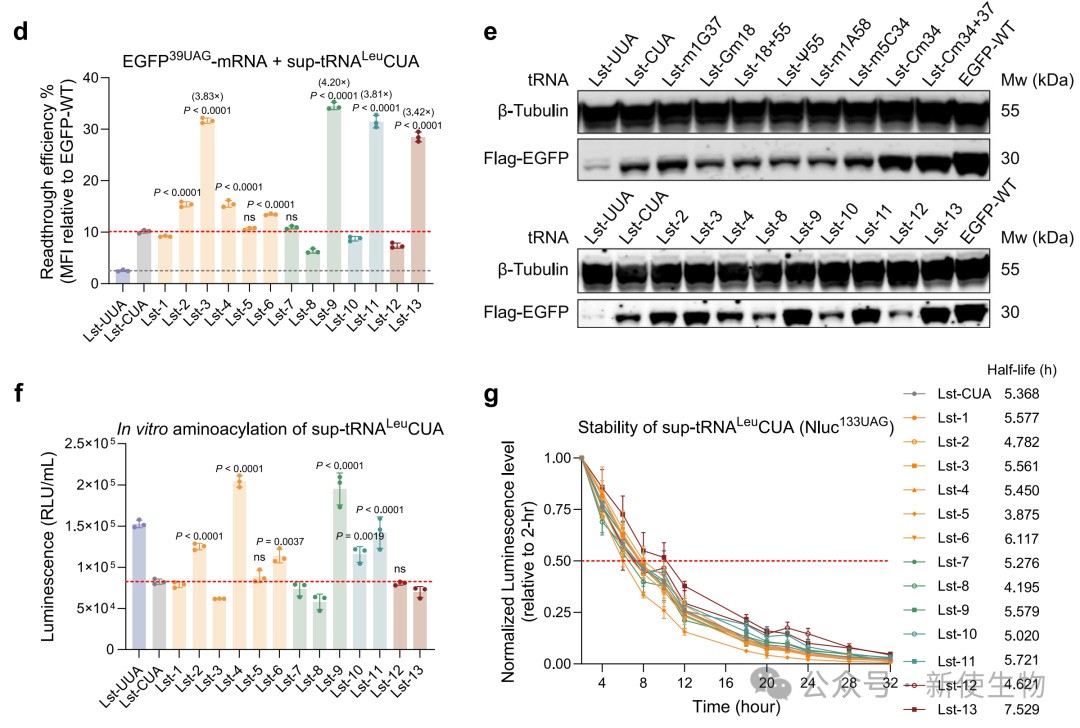
六、工程化修饰的抑制性tRNA展现出高解码效率
作者发现,通过修饰tRNA的抗编码环和结构区域,可显著提升其读取终止密码子效率。
此外,多重修饰组合可进一步增强解码性能和稳定性,其中m1G37尤为关键。


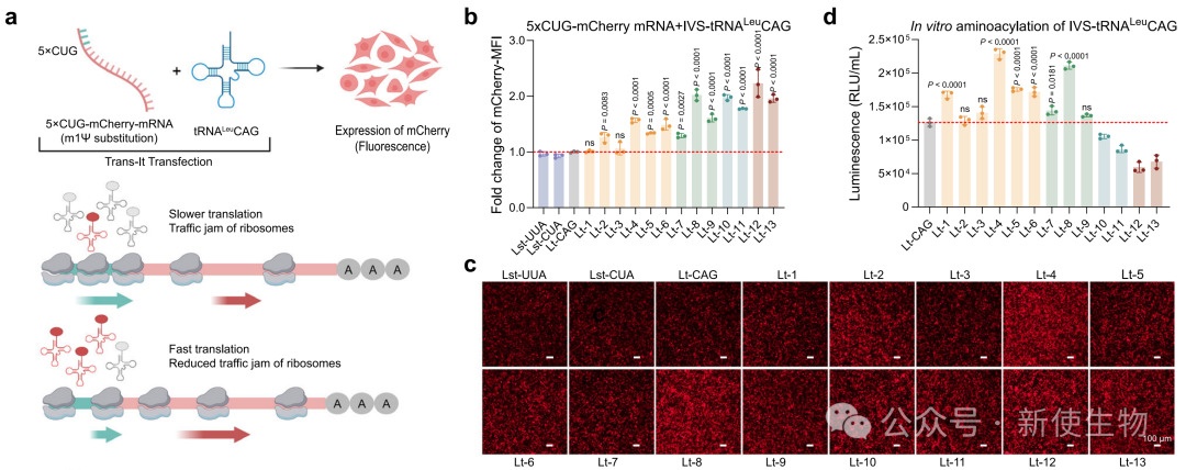
七、化学修饰赋予天然tRNA增强的解码效率
在天然tRNALeu CAG中引入修饰显著提高解码能力,尤其是m1G37最有效。
多重修饰的变体提升近2倍效率,显示修饰间存在协同作用。

八、化学修饰降低tRNA的免疫原性
作者发现修饰后的tRNA在HEK293T-TLR8和免疫细胞模型中均表现出较低的免疫激活效应,多重修饰在抑制TLR7/8激活方面效果最显著。

九、使用脂质纳米颗粒(LNP)共递送mRNA和tRNA
研究构建了能高效共封装mRNA和tRNA的LNP系统,其中含修饰tRNA的LNP(T7)在细胞中产生最高水平的Spike蛋白。

十、mRNA-tRNA疫苗的体内免疫原性
研究团队发现,小鼠接种mRNA-tRNA疫苗后产生更强体液和细胞免疫反应。
其中T7表现最佳,显著提高IgG滴度、中和抗体效价及记忆T细胞比例。

总结
本研究提出了一种通过人工调节tRNA来提高mRNA翻译的新策略,证明tRNA能够显著增强mRNA的稳定性和翻译效率,特别是在与密码子优化等其他策略结合时,可产生更强的协同效应,为提升mRNA疫苗的效力和开发基于翻译的新型疗法提供了通用方法。
我们能够针对微量细胞或组织,如卵母细胞、卵巢、临床穿刺样品等产出高质量翻译组数据结果。
超高的准确性为研究非经典的开放阅读框(ORFs)提供极大便利,提高微肽(肿瘤新生抗原)的挖掘效率。
另外新使生物提供多物种多聚核糖体分析(Polysome profiling),了解更多翻译组技术信息可登录 www.neoribo.com
点击图片查看
点击图片查看

关于我们
产品中心
技术服务
技术中心
联系我们
