
导读
精子发生(Spermatogenesis)是一个高度协调的生理过程,对男(雄)性生育力至关重要,主要包括精原干细胞的自我更新与分化、精母细胞的减数分裂和精子变形三个阶段。在分子水平上,RNA结合蛋白介导的转录后调控,如选择性剪接、mRNA稳定性和翻译控制,在精子发生中发挥着核心作用。
异质核糖核蛋白(hnRNPs)家族成员被发现在睾丸中高度表达,并参与了精子发生的多个阶段。虽然已有研究表明hnRNPK在减数分裂中具有潜在功能,但其在精原细胞分化阶段的具体作用及分子机制仍不完全清楚。
非梗阻性无精子症是导致男性不育的重要原因,深入探讨hnRNPK等遗传因子的调控网络有助于揭示该疾病的病理基础。因此,阐明hnRNPK如何通过多维度的RNA代谢途径协调男性生殖细胞发育具有重要的生物学意义。
2026年2月10日,华中科技大学袁水桥、张庆华和西北农林科技大学陈晓旭团队合作,在Nucleic Acids Research上发表了一篇题为“Azoospermia phenotype and scRNA-seq reveal hnRNPK as a factor essential for male germ cell development in mice”的论文。该研究发现hnRNPK是雄性生殖细胞发育的关键因子,其特异性缺失会导致分化型精原细胞发育受阻、细胞周期紊乱及凋亡,从而引起无精子症和雄性不育。

![]() |
文章索引
【标题】 Azoospermia phenotype and scRNA-seq reveal hnRNPK as a factor essential for male germ cell development in mice
【发表期刊】 Nucleic Acids Research
【发表日期】2026年2月10日
【作者及团队】华中科技大学袁水桥、张庆华和西北农林科技大学陈晓旭团队
【IF】 13.1
研究结果
一、hnRNPK在睾丸中高表达且其缺失导致雄性不育
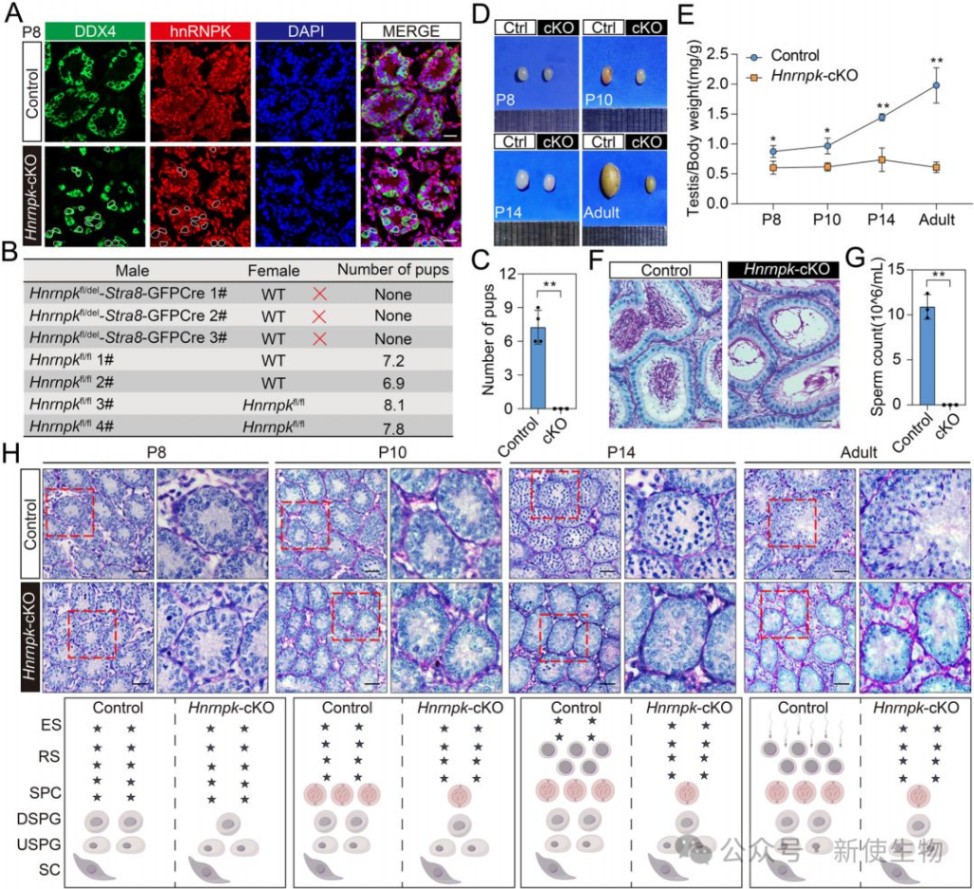
通过构建生殖细胞特异性敲除hnRNPK的小鼠模型,研究发现敲除雄鼠表现为不育,其睾丸显著萎缩,附睾中完全没有成熟精子。
组织学分析显示,敲除鼠的生精小管内生殖细胞数量从P8开始显著减少,成年后几乎完全丧失,表明hnRNPK是精子发生所必需的。

二、hnRNPK缺失阻碍分化型精原细胞的发育并诱导其凋亡
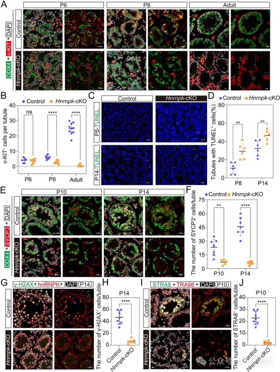
利用免疫荧光等方法分析发现,hnRNPK敲除导致P8时c-KIT+的分化型精原细胞数量急剧下降,并伴随大量生殖细胞凋亡。
敲除鼠睾丸中几乎观察不到能够进入减数分裂的SYCP3+精母细胞,证明hnRNPK的缺失阻断了精原细胞向精母细胞的分化进程。

三、单细胞测序揭示hnRNPK缺失导致分化型精原细胞的发育轨迹异常
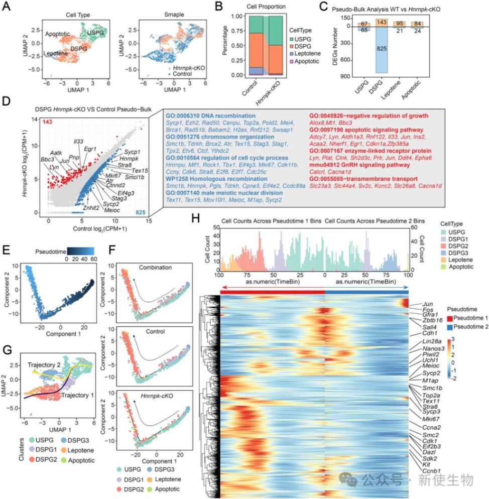
单细胞转录组测序技术(scRNA-seq)分析发现,hnRNPK缺失导致生殖细胞群体的发育轨迹发生改变,正常的分化路径受阻。
cKO小鼠中出现了一群特征性的表达凋亡相关基因的异常分化型精原细胞亚群(DSPG3),且细胞周期调控基因表达失调,进一步确认了发育阻滞发生在分化型精原细胞阶段。

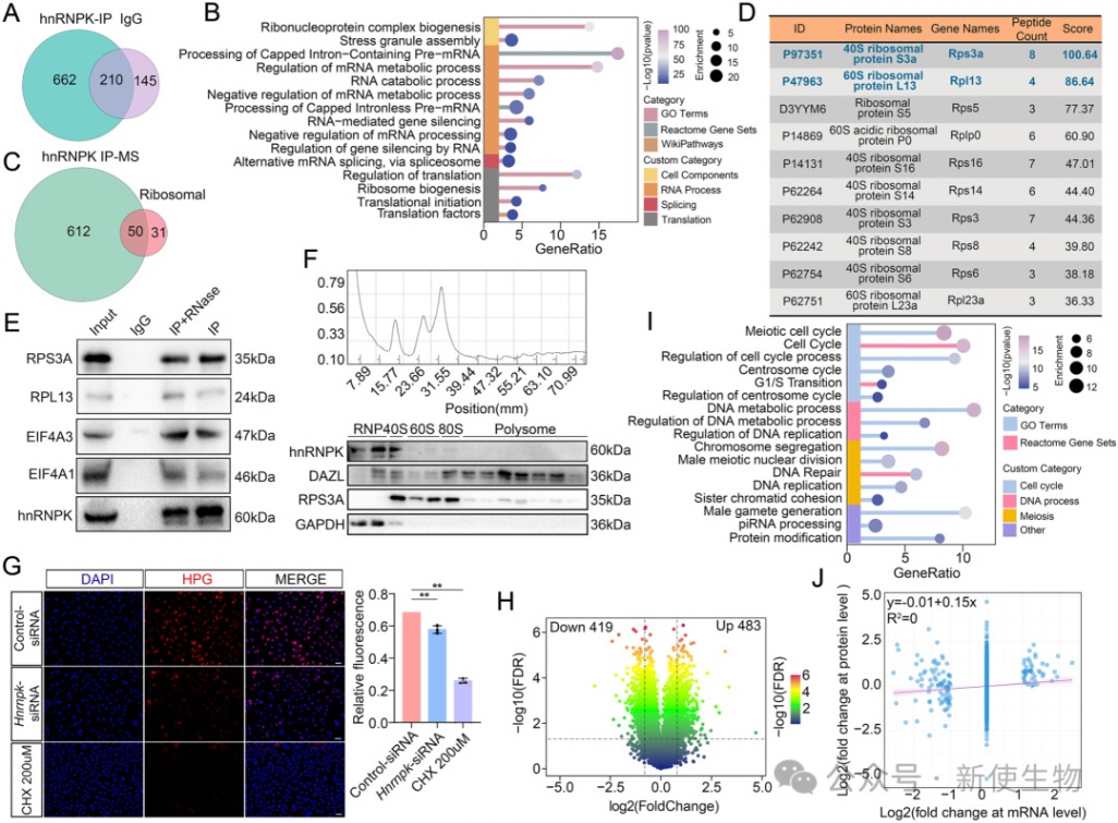
四、hnRNPK通过转录后机制调控分化型精原细胞的基因表达
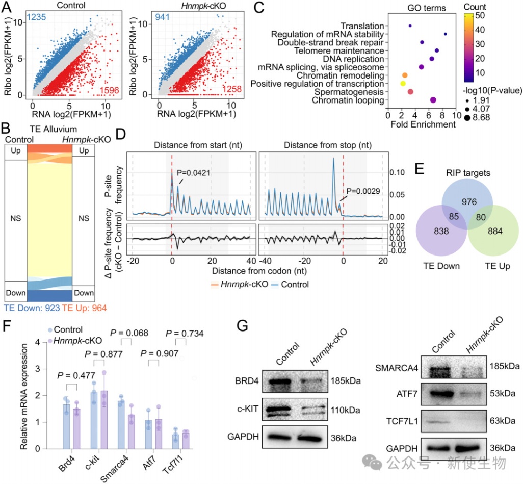
对纯化的c-KIT+细胞进行RNA-seq和RIP-seq分析发现,hnRNPK敲除虽引起了转录组的广泛变化,但其直接结合的靶标RNA中仅有少数表达水平发生改变。
这表明hnRNPK主要通过转录后水平,而非直接调控转录来发挥其功能。

五、hnRNPK在细胞质中通过调控翻译起始来控制精原细胞的蛋白合成

蛋白质谱和Polysome profiling多聚核糖体分析进一步证实,hnRNPK与翻译起始因子和40S核糖体亚基相互作用,在细胞质中调控蛋白质翻译的起始阶段。

六、hnRNPK与关键翻译调控因子DAZL协同作用
通过免疫共沉淀实验证实,hnRNPK在细胞质中与生殖细胞特异性翻译调控因子DAZL直接相互作用。
在hnRNPK敲除的细胞中,DAZL蛋白水平显著下降,并且二者共同靶向的多个基因的翻译受到抑制,揭示了hnRNPK-DAZL复合体在翻译调控中的协同作用。

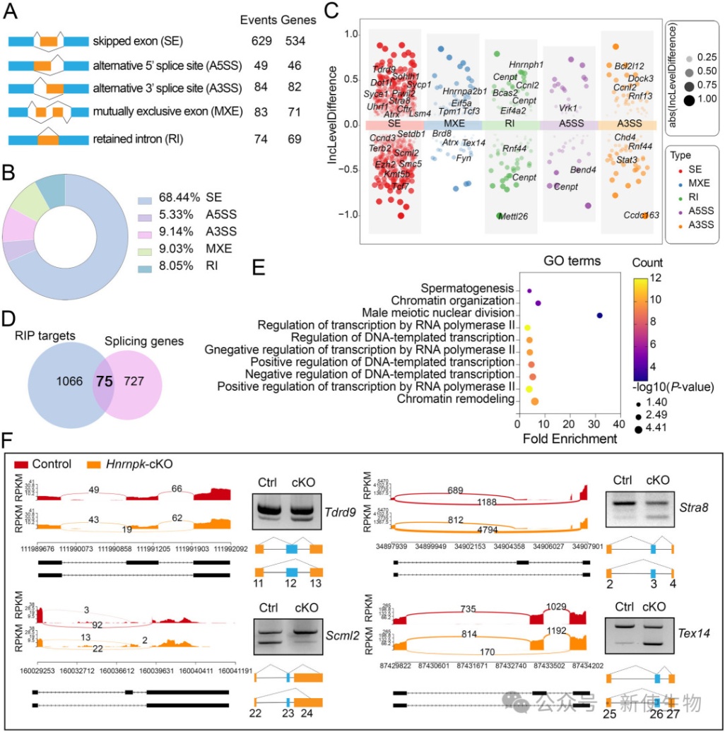
七、hnRNPK在细胞核中调控雄性生殖细胞的可变剪接
通过对RNA-seq数据进行可变剪接分析,研究发现hnRNPK缺失导致大量与减数分裂和细胞周期相关的基因(如Tdrd9、Stra8、Scml2等)发生异常剪接。

这表明定位于细胞核的hnRNPK通过调控关键基因的可变剪接,确保了雄性生殖细胞转录本的正确性。

总结
本研究系统地阐明了RNA结合蛋白hnRNPK在小鼠雄性生殖细胞发育中的关键作用及其复杂的分子调控机制。研究证实,hnRNPK通过在细胞质中调控翻译起始和在细胞核中调节可变剪接这两种不同的转录后方式,共同确保分化型精原细胞的正常发育和向减数分裂的顺利过渡,为深入理解精子发生的调控网络和男性不育的病理机制提供了重要理论依据。
点击图片查看 点击图片查看新使生物专业翻译组一站式服务平台 产品名称
我们能够针对微量细胞或组织,如卵母细胞、卵巢、临床穿刺样品等产出高质量翻译组数据结果。
超高的准确性为研究非经典的开放阅读框(ORFs)提供极大便利,提高微肽(肿瘤新生抗原)的挖掘效率。
另外新使生物提供多物种多聚核糖体分析(Polysome profiling),了解更多翻译组技术信息可登录 www.neoribo.com。

关于我们
产品中心
技术服务
技术中心
联系我们

