
导读
无义突变会将编码氨基酸的密码子转变为提前终止密码子(PTC)。这会激活细胞内的无义介导的mRNA降解(NMD)监视途径,从而降解大部分含有PTC的转录本。
剩余未被降解的少量mRNA虽然能被翻译,但翻译过程会在PTC处提前终止,产生被截短且通常无功能的蛋白质。因此,无义突变几乎必然导致细胞中功能性蛋白质的完全丧失,并常常引发疾病。
为了恢复全长功能蛋白的表达,研究人员致力于开发能够同时抑制NMD并诱导PTC通读的有效方法。其中一种策略是靶向PTC中的尿嘧啶(U)进行位点特异性的假尿苷化修饰,这种修饰改变了尿嘧啶的化学特性,赋予了假尿苷(Ψ)独特的碱基配对潜力。
2025年9月12日,美国罗切斯特大学医学中心Yi-Tao Yu团队在Nature Chemical Biology上发表了一篇题为“A Ψ–Ψ codon–anticodon pairing in nonsense suppression and translational recoding”的论文。该研究发现了一种新颖的Ψ–Ψ密码子–反密码子配对,该配对具有高亲和力,能够极大地促进密码子-反密码子识别并高效诱导PTC通读。

文章索引
【标题】A Ψ–Ψ codon–anticodon pairing in nonsense suppression and translational recoding
【发表期刊】Nature Chemical Biology
【发表日期】2025年9月12日
【作者及团队】美国罗切斯特大学医学中心Yi-Tao Yu团队
【IF】13.7
研究结果
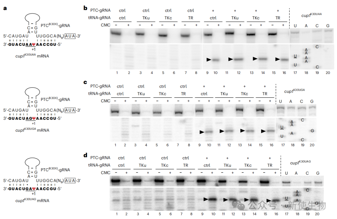
一、设计box H/ACA gRNA实现tRNA与mRNA的特异性假尿苷化
研究人员通过构建人工box H/ACA gRNA,在酵母细胞中成功实现了对mRNA上PTC的尿嘧啶(U)和相应tRNA反密码子上U36位点的靶向假尿苷化修饰。


利用CMC化学修饰和TLC定量分析等方法,研究团队证实了这种修饰的高度位点特异性。

此外,作者还发现增加gRNA的拷贝数能显著提高tRNA的修饰效率,同时不影响mRNA和tRNA的稳定性和tRNA的氨基酸负载。


二、Ψ–Ψ配对显著增强无义抑制效率
利用酵母中的cup1报告系统,研究发现单独修饰mRNA的PTC或tRNA的反密码子仅能引起微弱的无义抑制。
然而,当同时对PTC和与之匹配的tRNA反密码子进行修饰以形成Ψ–Ψ配对时,无义抑制效果(PTC通读)出现了协同性的显著增强,表明Ψ–Ψ配对是一种能极大促进密码子–反密码子识别的真实互作。


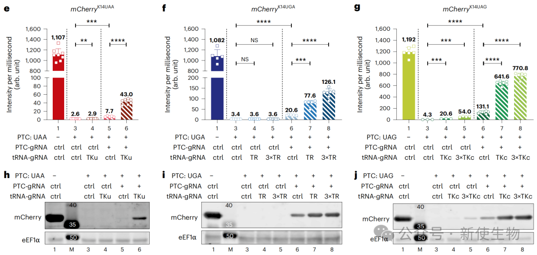
三、Ψ–Ψ介导的无义抑制效应在不同的基因背景下同样显著
作者在无内含子的mCherry基因中引入PTC,进一步验证Ψ–Ψ配对效应。
共表达配对gRNA可使荧光信号提升5–10倍,蛋白表达量恢复至野生型的54–65%,且不影响mRNA稳定性或tRNA氨基酰化水平。


四、Ψ–Ψ介导的无义抑制效应在人类细胞中同样存在
研究人员将mCherry报告系统应用于HEK293T人类细胞中,同样观察到协同增强的无义抑制现象。
当同时靶向修饰PTC(K14UAA或K14UAG)和匹配的tRNA反密码子时,全长mCherry蛋白的表达水平远高于单独修饰PTC的情况。


五、Ψ–Ψ碱基对具有高亲和力
通过对含有不同碱基对的RNA双链进行熔解曲线分析,作者从生物物理学层面验证了Ψ–Ψ配对的稳定性。
结果显示,含有Ψ–Ψ配对的RNA双链比含有U–U或U–Ψ配对的双链稳定得多,其热力学稳定性(ΔG37°C)接近于标准的U–A配对,这为Ψ–Ψ配对能在翻译过程中高效促进密码子识别提供了直接证据。

总结
本研究通过靶向RNA编辑技术,首次鉴定出一种新颖的Ψ–Ψ密码子–反密码子碱基配对,并证明了其在翻译过程中的功能。这一发现揭示了Ψ–Ψ配对作为一种高亲和力的互作模式,能高效促进无义抑制和翻译重编码,不仅加深了对遗传密码灵活性的理解,也为开发治疗无义突变相关疾病的新疗法开辟了道路。
| 新使生物专业翻译组一站式服务平台 |
| 产品名称 |
我们能够针对微量细胞或组织,如卵母细胞、卵巢、临床穿刺样品等产出高质量翻译组数据结果。
超高的准确性为研究非经典的开放阅读框(ORFs)提供极大便利,提高微肽(肿瘤新生抗原)的挖掘效率。
另外新使生物提供多物种多聚核糖体分析(Polysome profiling),了解更多翻译组技术信息可登录 www.neoribo.com。
点击图片查看
点击图片查看

关于我们
产品中心
技术服务
技术中心
联系我们
