
导读
WEE1蛋白激酶作为细胞周期调控的关键负调控因子,其抑制剂已成为一种有前景的癌症治疗策略。目前,有多种WEE1小分子抑制剂正处于临床试验阶段。
这些抑制剂的主要作用机制是解除对CDK1/2的抑制,从而增强S期的基因毒性并绕过G2/M细胞周期检查点。然而,WEE1抑制剂在临床应用中常伴随多种毒副作用,限制了其治疗潜力。
因此,寻找能够与WEE1抑制剂产生协同作用的药物组合,并深入理解其潜在的脱靶效应,对于优化治疗策略、提高疗效并降低毒性至关重要。整合应激反应(ISR)是细胞应对多种应激(包括翻译受阻)的保守信号通路,其核心事件是eIF2α的磷酸化,但其与WEE1抑制剂的相互作用尚不明确。
2025年10月9日,剑桥大学Stephen P. Jackson团队在Nature Communications上发表了题为“WEE1 inhibitors synergise with mRNA translation defects via activation of the kinase GCN2”的论文。该研究揭示了多种临床在用的WEE1小分子抑制剂具有一种先前未被认识的脱靶效应,它们能够直接激活GCN2激酶,从而启动整合应激反应(ISR)。

文章索引
【标题】WEE1 inhibitors synergise with mRNA translation defects via activation of the kinase GCN2
【发表期刊】Nature Communications
【发表日期】2025年10月9日
【作者及团队】剑桥大学Stephen P. Jackson团队
【IF】15.7
研究结果
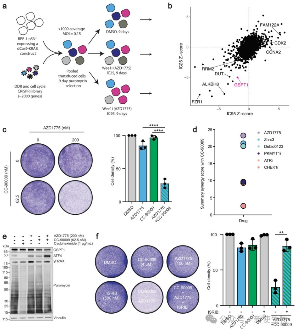
一、CRISPR筛选发现mRNA翻译缺陷增强WEE1抑制剂的敏感性
通过CRISPRi筛选,研究人员发现抑制mRNA翻译终止因子GSPT1或tRNA修饰酶ALKBH8的表达,能显著增强细胞对WEE1抑制剂AZD1775的敏感性。
进一步实验证实,降解GSPT1的分子胶化合物CC-90009与多种WEE1抑制剂联用,表现出强烈的协同杀伤效应。
这种协同作用伴随着全局翻译的抑制和ISR核心因子ATF4的显著上调,且可被ISR抑制剂(ISRIB)或GCN2抑制剂(GCN2iB)所逆转。

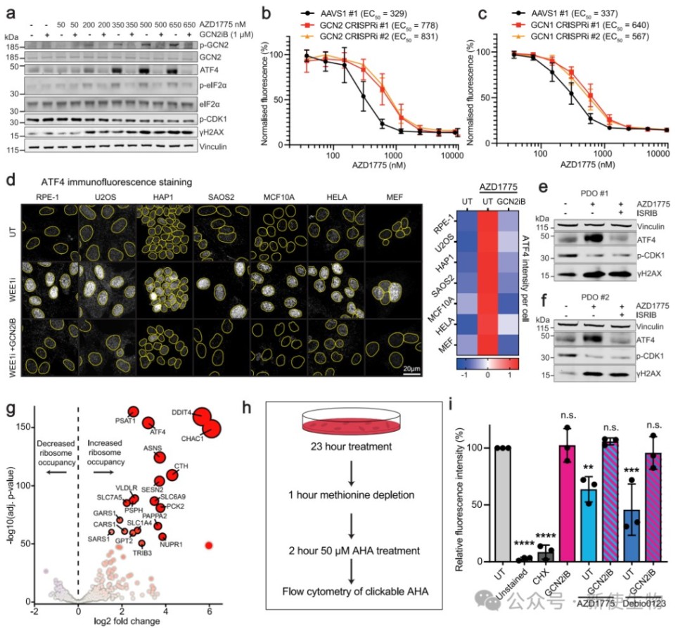
二、WEE1小分子抑制剂能够激活整合应激反应(ISR)
研究发现,多种WEE1小分子抑制剂(如AZD1775)能剂量依赖性地激活ISR通路,表现为GCN2和eIF2α的磷酸化以及ATF4蛋白水平的升高。
这一效应在多种癌细胞系、非癌细胞系及胰腺癌病人来源的类器官中均能观察到,且可通过抑制GCN2来阻断。
Ribo-seq核糖体印迹分析表明,敲低GCN1或GCN2会使细胞对AZD1775产生抵抗,证实了GCN2-ISR通路在该药物作用中的重要性。

三、WEE1抑制剂通过ISR依赖和非依赖两种机制产生协同作用
通过双色细胞竞争实验,研究发现WEE1抑制剂与翻译缺陷的协同作用是ISR依赖的,因为ISRIB或GCN2iB能够挽救这种协同杀伤。
然而,WEE1抑制剂与其他靶点的协同作用则不受ISR抑制剂的影响,表明WEE1抑制剂可通过不同的机制与其他药物协同。

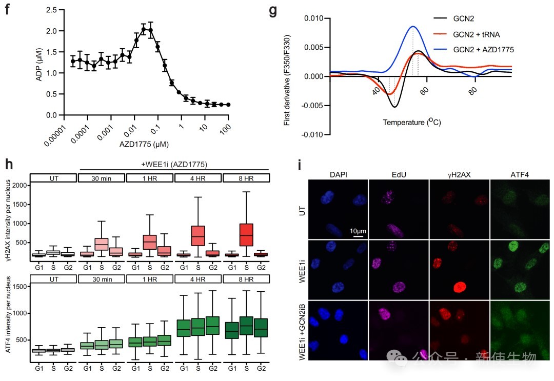
四、WEE1抑制剂激活ISR是其脱靶效应,独立于WEE1本身
利用不依赖于ATP竞争机制的新型WEE1分子胶降解剂,研究人员首先将细胞内的WEE1蛋白完全降解。
在此基础上,再加入AZD1775等小分子抑制剂,发现ISR通路依然被强烈激活。
体外激酶实验和热稳定性分析进一步证实,AZD1775能够直接结合并激活GCN2激酶。这一脱靶效应独立于细胞周期时相,但与WEE1抑制剂诱导的DNA损伤效应(主要在S期)不同,是其一种独立的毒性来源。


五、基于PROTAC的WEE1抑制剂可减轻ISR脱靶毒性
与小分子抑制剂AZD1775相比,利用其开发的WEE1 PROTAC降解剂(如ZNL-02-096)在诱导同等或更强DNA损伤的同时,仅引起短暂且较弱的ISR激活。
这表明,通过改变药物分子的设计(如开发PROTAC或分子胶),可以有效分离WEE1抑制剂的在靶(基因毒性)和脱靶(ISR激活)效应,为开发更安全、更精准的WEE1靶向药物提供了新策略。


总结
本研究揭示了临床WEE1小分子抑制剂具有双重毒性机制:除了通过抑制WEE1引发基因毒性外,还通过直接激活GCN2激酶产生脱靶的ISR毒性。这一发现为WEE1抑制剂与翻译缺陷靶向药物的联合治疗提供了理论依据,同时也强调了开发更精准的WEE1抑制剂(如分子胶和PROTACs)以减少脱靶效应、优化其治疗窗口的重要性。
| 新使生物专业翻译组一站式服务平台 |
| 产品名称 |
我们能够针对微量细胞或组织,如卵母细胞、卵巢、临床穿刺样品等产出高质量翻译组数据结果。
超高的准确性为研究非经典的开放阅读框(ORFs)提供极大便利,提高微肽(肿瘤新生抗原)的挖掘效率。
另外新使生物提供多物种多聚核糖体分析(Polysome profiling),了解更多翻译组技术信息可登录 www.neoribo.com。
点击图片查看
点击图片查看

关于我们
产品中心
技术服务
技术中心
联系我们
