
导读
体外转录(IVT)已成为基于mRNA的治疗、基因功能研究和遗传工具应用中的关键技术。然而,IVT过程会产生双链RNA(dsRNA)副产物,这些副产物被细胞内的dsRNA感受器识别,触发类似病毒感染的先天免疫应答,从而对细胞产生毒性。
在分化细胞中,这一应答主要由PKR、RIG-I等经典通路介导。在早期胚胎和多能干细胞中,存在一个由dsRNA结合蛋白Prkra介导的、绕开经典通路的独特应激反应机制,该机制会导致全局性的翻译抑制。
几十年来,在发育生物学研究中,研究人员广泛使用未修饰的IVT mRNA进行基因过表达,但其dsRNA副产物带来的潜在毒性及其对实验结果可靠性的影响一直被忽视。此外,作为mRNA疫苗关键技术的N1-甲基假尿苷(m1Ψ)修饰,是否以及如何影响Prkra介导的这一特殊应激反应,尚不明确。
2025年10月16日,山东大学邵明团队在Nucleic Acids Research上发表了一篇题为“N1-methylpseudouridine mRNA modification enhances efficiency and specificity of gene overexpression by preventing Prkra-mediated global translation repression”的论文。该研究系统性地揭示了IVT mRNA中的dsRNA副产物通过激活早期胚胎特有的Prkra通路,引发细胞坏死和发育停滞。


文章索引
【标题】N1-methylpseudouridine mRNA modification enhances efficiency and specificity of gene overexpression by preventing Prkra-mediated global translation repression
【发表期刊】Nucleic Acids Research
【发表日期】2025年10月16日
【作者及团队】山东大学邵明团队
【IF】13.1
研究结果
一、IVT mRNA中的dsRNA副产物对斑马鱼胚胎具有毒性
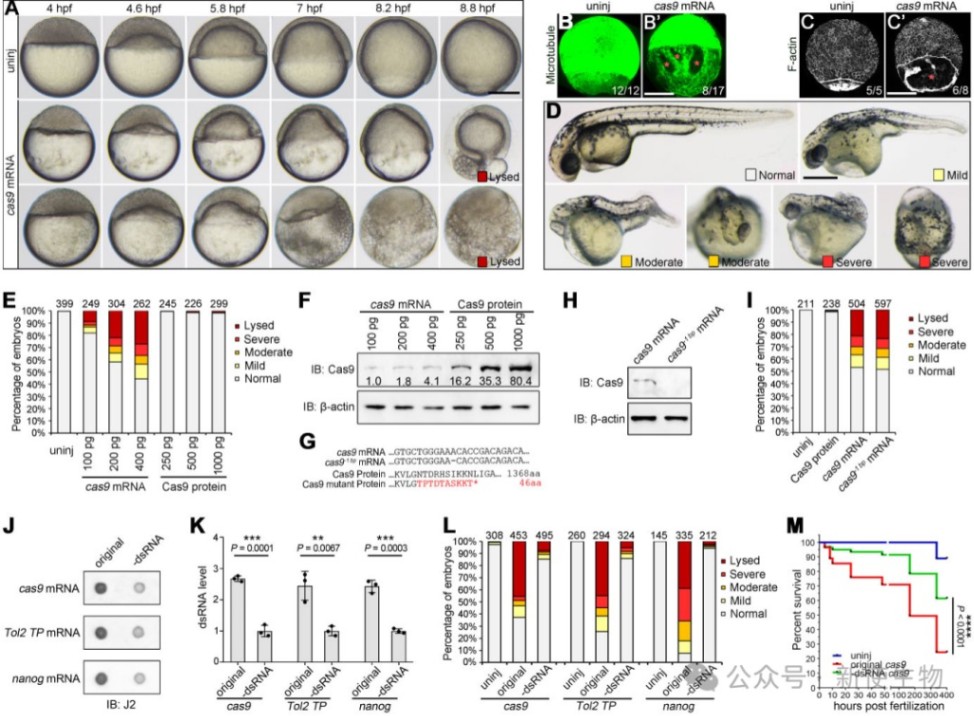
通过向斑马鱼早期胚胎注射常规方法合成的IVT mRNA,作者发现这会导致胚胎发育迟缓、畸形甚至死亡。

这种毒性效应与mRNA编码的蛋白质无关,而是与IVT过程中产生的dsRNA副产物的含量呈正相关。
通过纤维素层析法去除dsRNA后,mRNA的毒性显著降低。

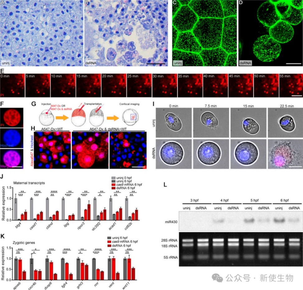
二、dsRNA通过诱导细胞坏死和延迟MZT来发挥毒性
机制研究表明,dsRNA的毒性主要源于其诱导的广泛细胞坏死。
此外,dsRNA还会严重干扰早期胚胎的关键发育事件——母源-合子转换(MZT),表现为母源mRNA降解受阻、合子基因激活延迟以及关键的miR-430成熟受阻。

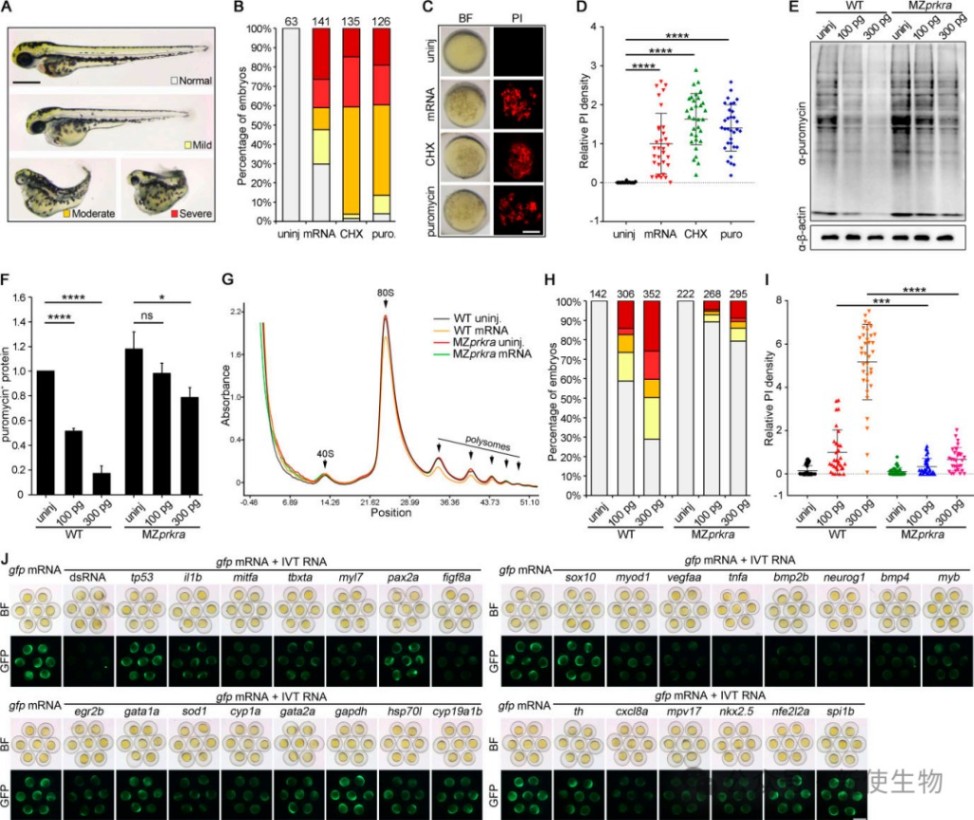
三、dsRNA的毒性效应依赖于Prkra介导的全局翻译抑制
作者发现,dsRNA诱导的毒性表型可以被翻译抑制剂(如环己亚胺)所模拟。
Polysome profiling多聚核糖体分析证实,在一个新构建的prkra基因敲除斑马鱼模型中,dsRNA无法再诱导全局翻译抑制,也无法引起细胞坏死和发育畸形。
这证明了dsRNA的毒性完全依赖于Prkra介导的翻译抑制通路。

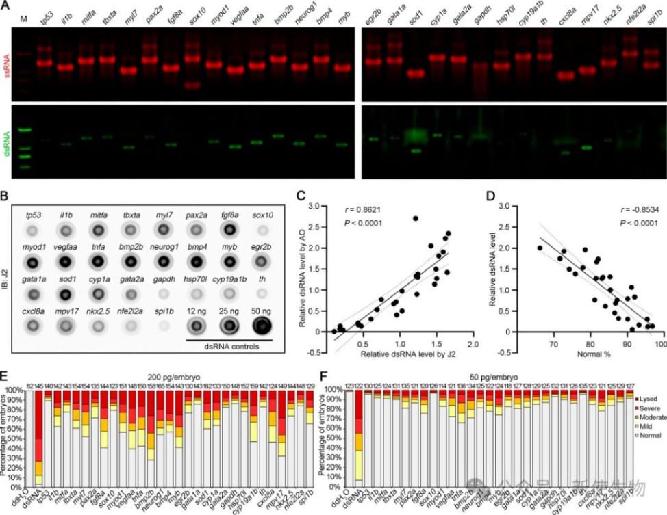
四、dsRNA副产物导致实验假象并降低mRNA工具的效率
研究表明,dsRNA的全局翻译抑制效应会严重干扰基因功能研究,例如错误地导致基因过表达实验失败或产生误导性结果。
同时,它也显著降低了基于mRNA的基因编辑(CRISPR/Cas9)和转基因(Tol2转座)工具的效率。

五、m1ψ修饰能有效规避dsRNA的毒性效应并提高mRNA工具效率
作者发现,使用m1ψ替换尿苷(U)来合成mRNA,即使不经过纯化,其注射入胚胎后也几乎不产生毒性效应,并且不会抑制全局翻译。
相应地,使用m1ψ修饰的Cas9、Tol2转座酶或Cre重组酶mRNA,其在基因编辑和转基因等应用中的效率比未修饰的mRNA提高了数倍。

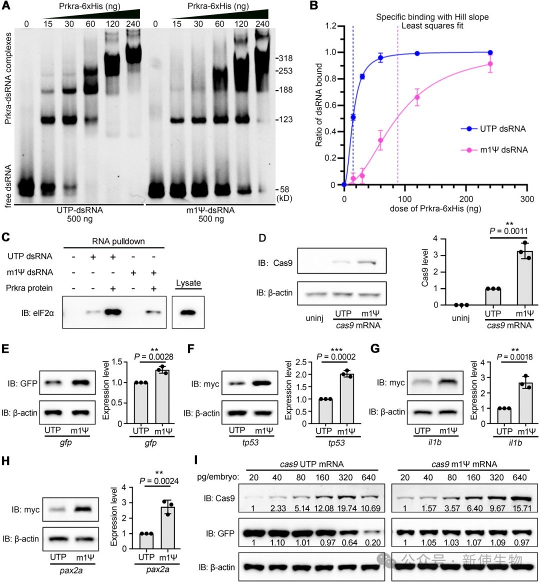
六、m1ψ修饰通过降低dsRNA与Prkra的结合亲和力来发挥作用
为了阐明m1ψ修饰的作用机制,作者进行了体外结合实验。
电泳迁移率变动分析(EMSA)显示,m1ψ修饰的dsRNA与Prkra蛋白二聚体的结合亲和力(Kd值)仅为未修饰dsRNA的约六分之一。
这直接导致了m1ψ修饰的dsRNA无法有效激活Prkra并募集翻译起始复合物,从而避免了翻译抑制,使得m1ψ修饰的mRNA能够被高效翻译。

总结
本研究系统地揭示了体外转录(IVT)mRNA在发育生物学应用中一个长期被忽视的陷阱:其dsRNA副产物会通过激活早期胚胎中特有的Prkra通路,引发全局翻译抑制,导致细胞坏死和发育异常,严重干扰实验结果的可靠性并降低基因工具的效率。这项工作不仅为在早期胚胎和干细胞中精准应用mRNA技术提供了关键的理论指导和优化策略,也深化了我们对不同细胞类型中dsRNA感知机制多样性的理解。
| 新使生物专业翻译组一站式服务平台 |
| 产品名称 |
我们能够针对微量细胞或组织,如卵母细胞、卵巢、临床穿刺样品等产出高质量翻译组数据结果。
超高的准确性为研究非经典的开放阅读框(ORFs)提供极大便利,提高微肽(肿瘤新生抗原)的挖掘效率。
另外新使生物提供多物种多聚核糖体分析(Polysome profiling),了解更多翻译组技术信息可登录 www.neoribo.com。
点击图片查看
点击图片查看

关于我们
产品中心
技术服务
技术中心
联系我们
