
导读
靶向线粒体已成为一种极具前景的抗癌策略,但如何在有效杀伤肿瘤细胞的同时避免对正常细胞造成损伤,一直是该领域面临的巨大挑战。在白血病中,线粒体的功能状态与疾病的发生、发展及耐药密切相关。
然而,研究者们对于如何利用线粒体的特异性弱点来开发通用性抗白血病疗法,仍知之甚少。
此外,肿瘤内部的异质性是导致治疗失败和疾病复发的根本原因之一。白血病细胞群体内部是否存在基于线粒体功能状态的异质性?这种异质性是如何产生的?它与白血病干细胞(LSCs)的干性和耐药性有何关联?这些都是悬而未决的关键科学问题。
2025年11月6日,复旦大学叶浩彬团队在Cell Reports上发表了一篇题为“A generalized strategy to kill leukemic cells by targeting the regulatory systems governing mitochondrial membrane potential”的论文。该研究发现,高水平的线粒体膜电位(MMP)是白血病细胞转化和耐药的关键标志。


文章索引
【标题】A generalized strategy to kill leukemic cells by targeting the regulatory systems governing mitochondrial membrane potential
【发表期刊】Cell Reports
【发表日期】2025年11月6日
【作者及团队】复旦大学叶浩彬团队
【IF】6.9
研究结果
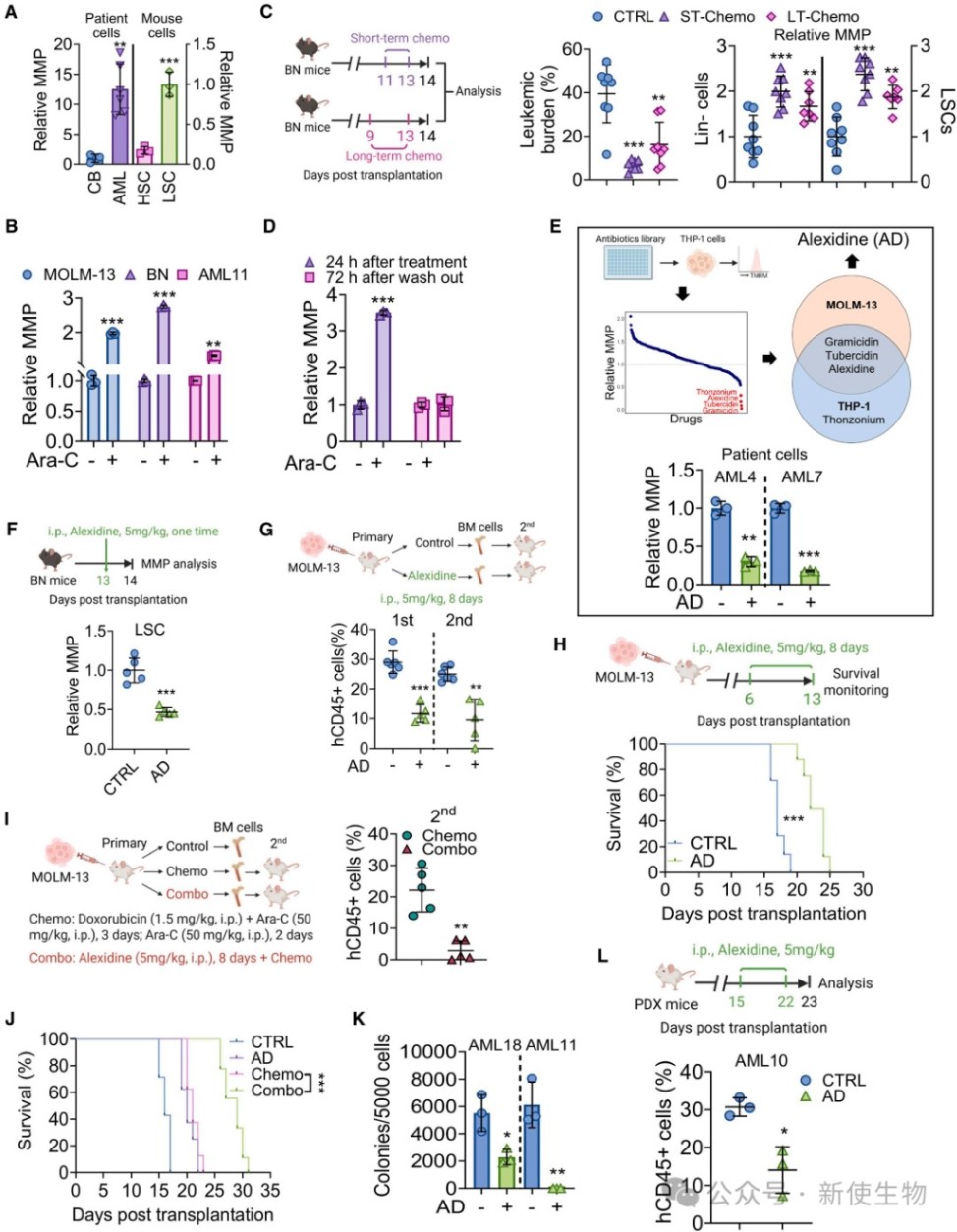
一、MMP升高是白血病的标志,阿莱西定是有效的MMP耗竭剂
研究发现,无论是白血病细胞还是化疗后存活的耐药细胞,其MMP水平均显著高于正常造血干细胞。

通过药物筛选,作者发现阿莱西定(Alexidine)能有效降低白血病细胞的MMP,并在体内外均表现出强大的抗白血病活性,包括杀伤白血病干细胞(LSC)和增强化疗敏感性,且对正常造血细胞的毒性较低。

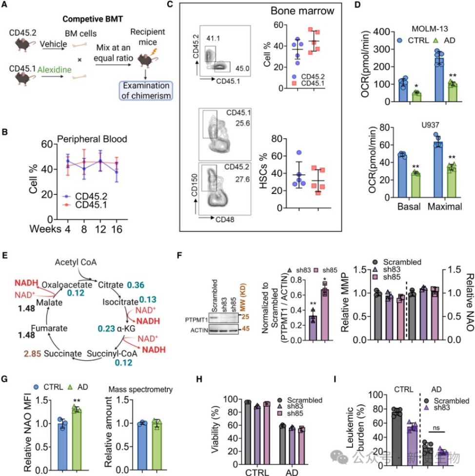
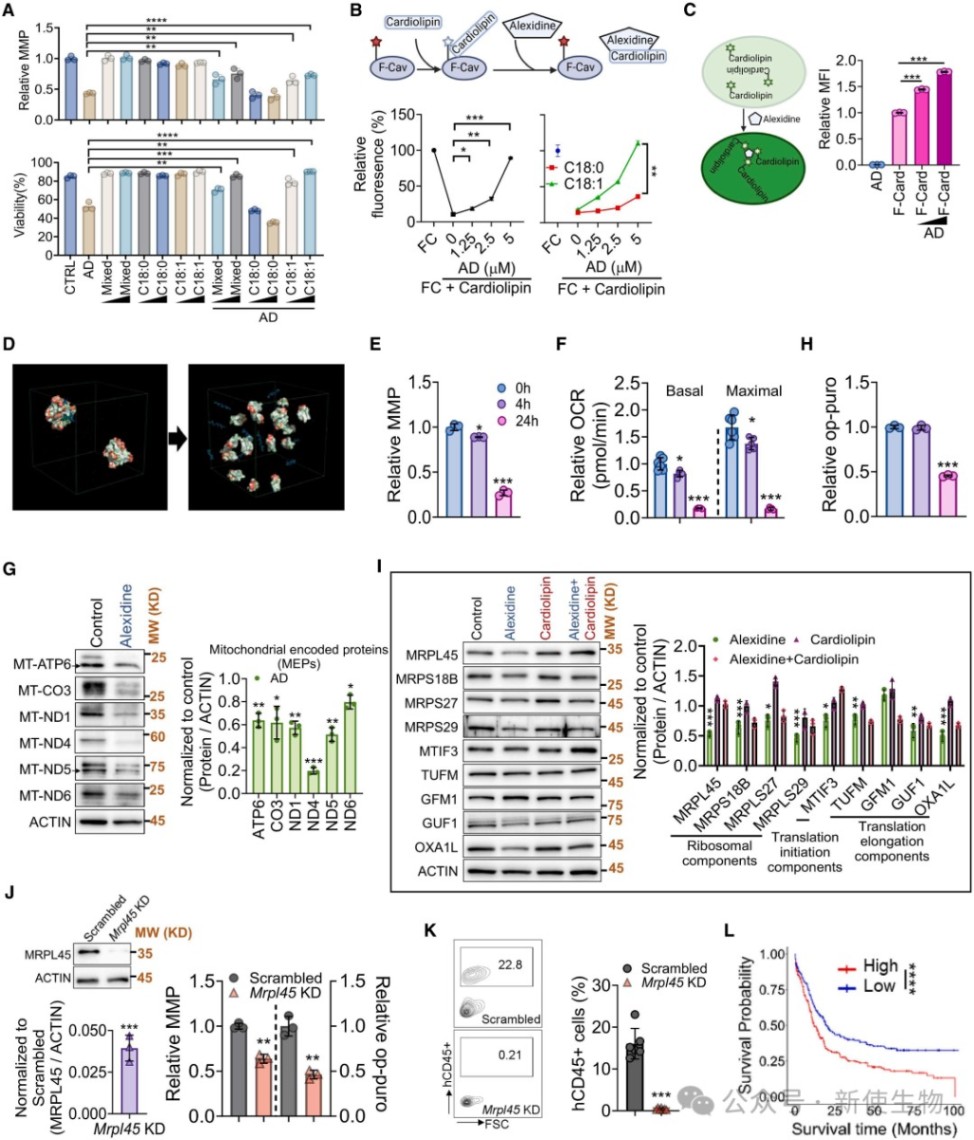
二、阿莱西定通过结合心磷脂来抑制线粒体翻译
机制研究表明,阿莱西定通过与不饱和心磷脂结合,破坏了线粒体核糖体在线粒体内膜的定位,从而抑制了心磷脂依赖的线粒体翻译过程。
这一过程导致线粒体编码的电子传递链(ETC)蛋白合成受阻,最终引起MMP的耗竭和细胞死亡。
临床数据分析也证实,线粒体翻译水平是白血病预后的一个独立指标。

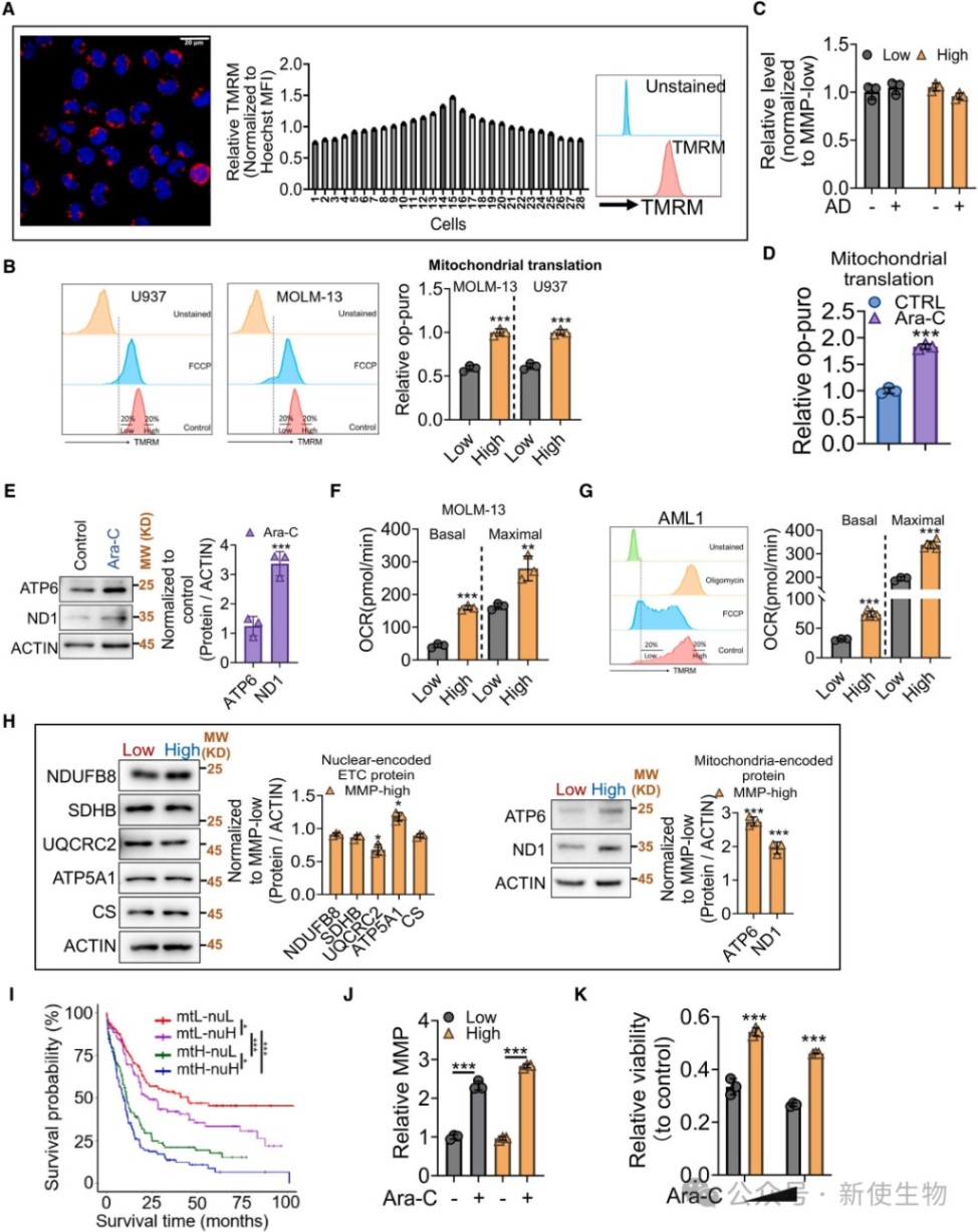
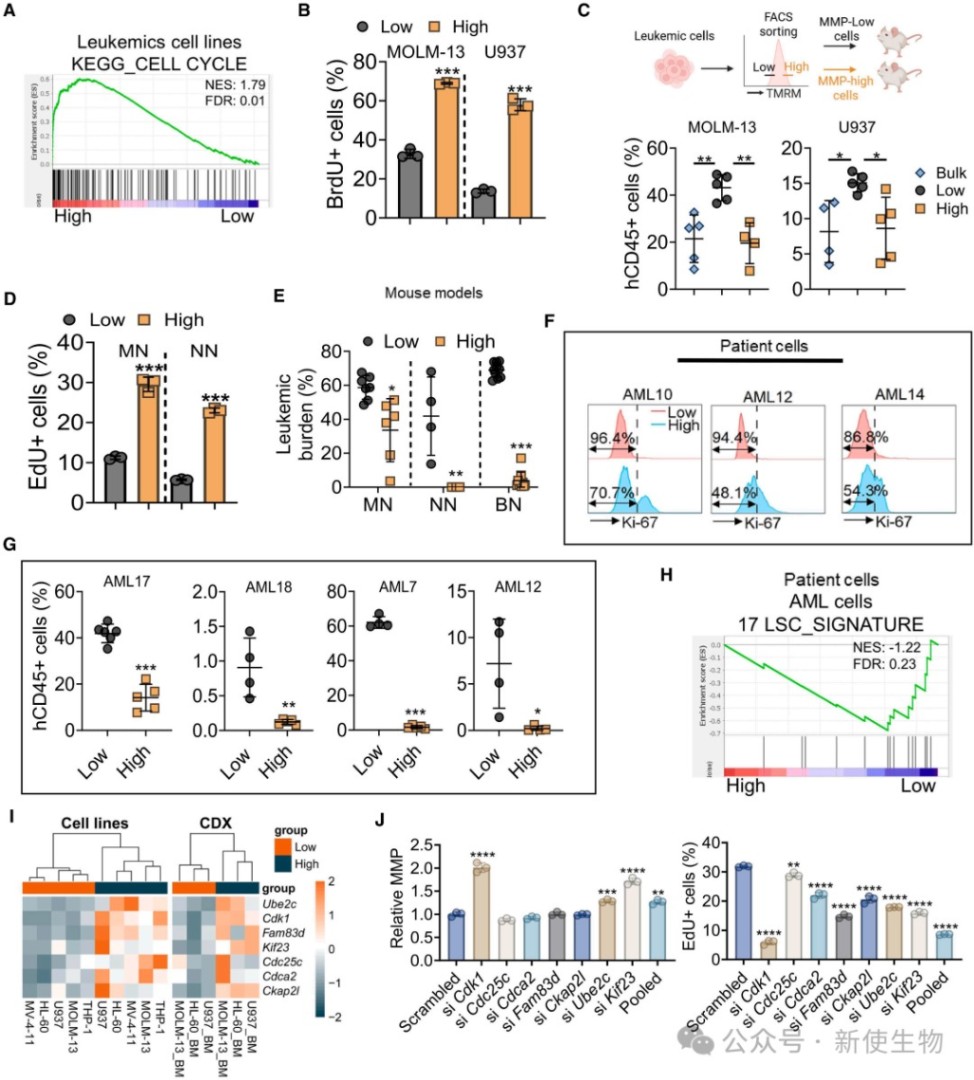
三、细胞间MMP的异质性反映了功能层级
作者发现在白血病细胞群体中,存在着MMP水平高低不同的亚群。
MMP高的细胞表现出更强的线粒体翻译活性和氧化磷酸化能力,但其干细胞特性较弱。

相反,MMP低的细胞则具有更强的干细胞特性,且对化疗更不敏感,这揭示了MMP作为功能层级和干性标志物的潜力。

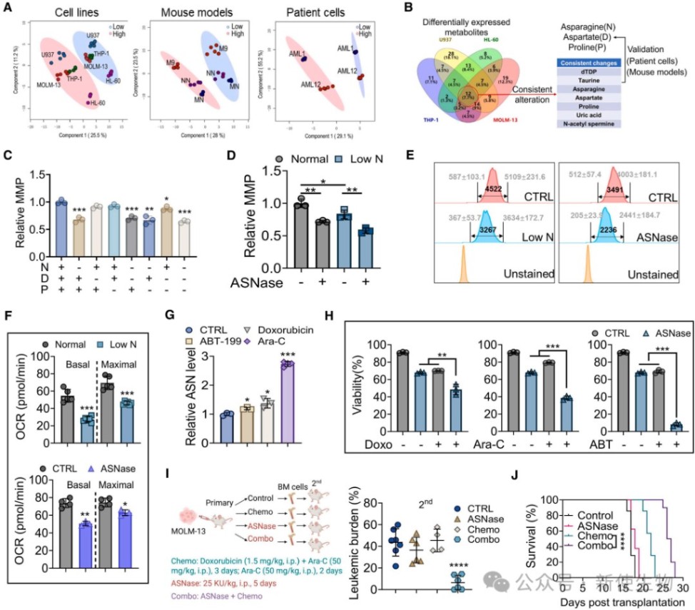
四、天冬酰胺是调控细胞间MMP异质性的关键内源性因子
通过代谢组学分析,作者发现MMP高和MMP低的细胞亚群在代谢物谱上存在显著差异,其中天冬酰胺在MMP高的细胞中显著富集。
功能实验证实,细胞外的天冬酰胺是驱动细胞间MMP异质性的关键因素。
剥夺天冬酰胺可以有效降低白血病细胞的MMP,并增强其对化疗的敏感性。

五、天冬酰胺通过调控线粒体翻译来影响MMP
由于线粒体自身无法合成天冬酰胺,且其编码的蛋白质中天冬酰胺含量较高,因此线粒体翻译对细胞外的天冬酰胺供应高度敏感。

总结
本研究系统地阐明了线粒体膜电位(MMP)在白血病中的双重调控机制,并据此提出了创新的治疗策略。研究发现,MMP的基础水平由心磷脂依赖的线粒体翻译维持,而其在细胞群体中的异质性及对化疗的适应性调节则由天冬酰胺驱动。本研究提出了一个双管齐下的治疗方案来瓦解白血病细胞的耐药适应机制,从而增强传统化疗的效果。这一策略为开发更有效、更具选择性的抗白血病疗法开辟了新途径。
| 新使生物专业翻译组一站式服务平台 |
| 产品名称 |
我们能够针对微量细胞或组织,如卵母细胞、卵巢、临床穿刺样品等产出高质量翻译组数据结果。
超高的准确性为研究非经典的开放阅读框(ORFs)提供极大便利,提高微肽(肿瘤新生抗原)的挖掘效率。
另外新使生物提供多物种多聚核糖体分析(Polysome profiling),了解更多翻译组技术信息可登录 www.neoribo.com。
点击图片查看
点击图片查看

关于我们
产品中心
技术服务
技术中心
联系我们
