
导读
长链非编码RNA(lncRNA)作为复杂基因组中的关键调控元件,被定义为长度超过200个核苷酸的非编码转录本。然而,编码与非编码RNA之间的界限正变得模糊,因为一些lncRNA被发现能编码功能性微蛋白。
目前,关于lncRNA在转录后如何被调控和降解的认知仍然非常有限。与通过序列同源性评估保守性的mRNA不同,lncRNA的保守性还需考量其RNA结构,但目前仅有少数lncRNA被确认为是保守的。
在植物中,lncRNA研究是一个新兴领域,已发现它们参与开花、繁殖和产量等重要生物学过程。尽管如此,以往大多数研究集中于lncRNA的转录调控功能,而其翻译、RNA稳定性等转录后调控机制,尤其是RNA结构在其中的作用,在植物中很大程度上仍是未解之谜。
2025年10月27日,东北师范大学张铧坤团队在Plant Communications上发表了一篇题为“In vivo RNA structure influences the translation and stability of plant long noncoding RNAs”的论文。该研究系统性地揭示了RNA的体内二级结构是决定植物lncRNAs翻译效率和稳定性的核心因素。

文章索引
【标题】In vivo RNA structure influences the translation and stability of plant long noncoding RNAs
【发表期刊】Plant Communications
【发表日期】2025年10月27日
【作者及团队】东北师范大学张铧坤团队
【IF】11.6
研究结果
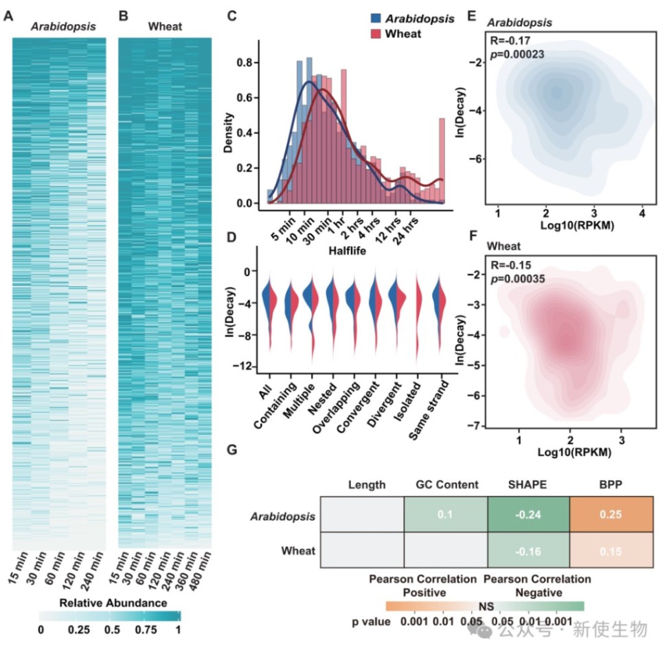
一、拟南芥和小麦中lncRNA特征的表征
研究人员对拟南芥和小麦的lncRNA进行分类和特征分析。
结果显示,虽然植物lncRNA在整个植物界中的序列保守性有限,但在各自的进化分支内表现出中等程度的保守性。
此外,小麦lncRNA比拟南芥的更长、GC含量更高且二级结构更稳定。

二、拟南芥和小麦中lncRNA二级结构保守性的表征
通过计算模型(CMfinder)结合体内RNA结构数据,研究在两个物种的lncRNA中鉴定出大量保守的RNA二级结构序列。
这些序列不仅在体内真实折叠(高PPV值),而且其折叠状态比转录本的其他区域更为稳定,表明结构保守性是lncRNA的重要功能特征。


三、植物lncRNA的转录后调控图景
通过Polysome profiling多聚核糖体分析结合RNA-seq,研究评估了lncRNA的翻译效率(TE),发现大量lncRNA被活跃翻译。

通过药物处理抑制转录,研究测量了lncRNA的降解速率,发现其稳定性(半衰期)差异巨大。
与转录本长度和GC含量相比,体内RNA二级结构是同时影响lncRNA翻译效率和稳定性的主要因素。

四、系统性发现在拟南芥和小麦中调控lncRNA翻译效率的RNA结构序列
应用pyTEISER算法,研究系统性地鉴定出分别与高翻译效率(hRSMs)和低翻译效率(lRSMs)相关的RNA结构序列。
在两个物种中,这些调控翻译的序列都显著富集于lncRNA转录本的3’端。

五、系统性发现在拟南芥和小麦中调控lncRNA稳定性的RNA结构序列
研究同样鉴定出与RNA稳定性相关的结构序列,包括促进稳定的序列(sRSMs)和导致不稳定的序列(uRSMs)。与翻译调控序列类似,这些影响稳定性的序列也主要富集在lncRNA的3’端。

总结
本研究系统地表征了模式植物拟南芥和硬粒小麦中lncRNA的序列、结构特征及其转录后调控景观。研究揭示了RNA二级结构在决定lncRNA翻译效率和稳定性中的核心调控作用,并鉴定出富集于3’端的特异性功能结构序列,为深入理解植物lncRNA的功能机制提供了重要基础。
| 新使生物专业翻译组一站式服务平台 |
| 产品名称 |
我们能够针对微量细胞或组织,如卵母细胞、卵巢、临床穿刺样品等产出高质量翻译组数据结果。
超高的准确性为研究非经典的开放阅读框(ORFs)提供极大便利,提高微肽(肿瘤新生抗原)的挖掘效率。
另外新使生物提供多物种多聚核糖体分析(Polysome profiling),了解更多翻译组技术信息可登录 www.neoribo.com。
点击图片查看
点击图片查看

关于我们
产品中心
技术服务
技术中心
联系我们
