
导读
细胞需要在共享的细胞质中协调多种生物化学功能,这依赖于细胞内精密的空间组织。这种组织通过细胞器、无膜凝聚体和超分子复合物等结构实现区室化。
区室化使得特定的信号传导和生化反应能在指定的细胞区域发生,从而提高了效率和特异性。翻译过程本身在许多细胞类型中也表现出区室化,例如在神经元的轴突或肠道上皮细胞的顶端区域,核糖体会被富集。
然而,除了核糖体在内质网上的定位机制被充分理解外,其在其他亚细胞区域定位的分子机制和功能在很大程度上仍然未知。同样,许多mRNA也被发现会定位于特定的亚细胞位点,但其锚定机制以及这种定位是否总是为了进行局部翻译仍有待深入研究。
2026年4月1日,美国杜克大学Terry Lechler团队在Developmental Cell上发表了一篇题为“Desmosomes compartmentalize mRNA and translation in the skin”的论文。该研究揭示了桥粒在皮肤细胞中的一项新功能,即在细胞皮层建立一个翻译调控区室,通过招募核糖体、特定mRNA和RISC复合体实现。


文章索引
【标题】Desmosomes compartmentalize mRNA and translation in the skin
【发表期刊】Developmental Cell
【发表日期】2026年4月1日
【作者及团队】美国杜克大学Terry Lechler团队
【IF】8.7
研究结果
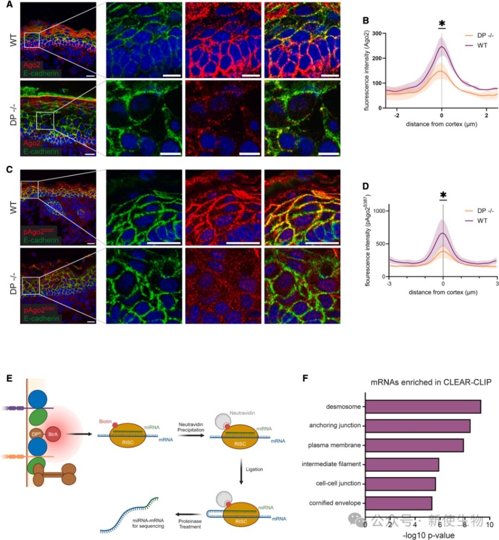
一、桥粒将翻译机器招募至细胞皮层
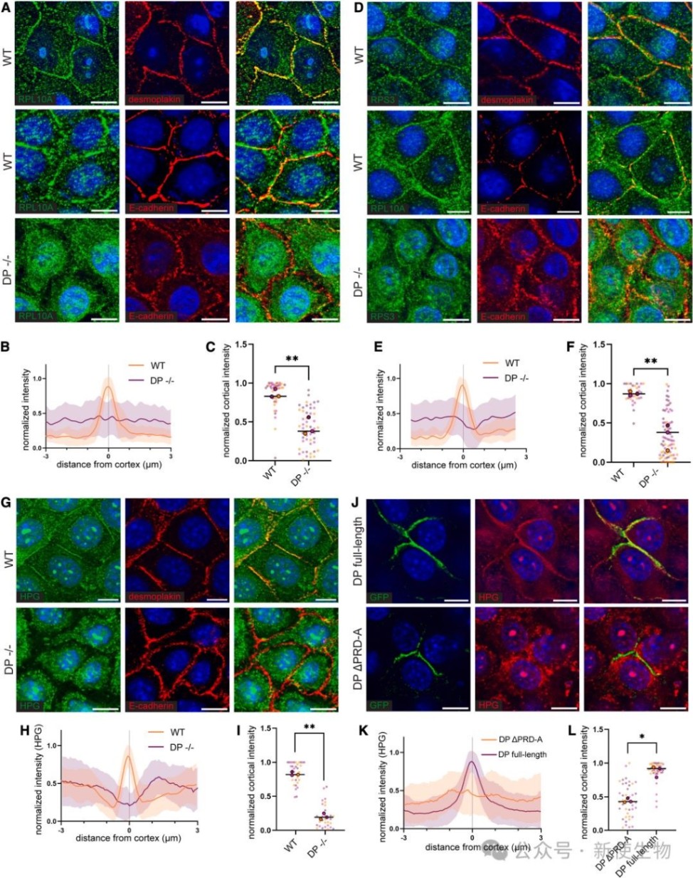
研究人员通过邻近生物素化(BioID)技术发现,桥粒周围富集了大量翻译相关蛋白。

进一步的免疫荧光实验证实,核糖体大小亚基蛋白(RPS3和RPL10A)以及新生肽链标记(HPG)均在角质形成细胞的皮层显著富集。
在敲除桥粒斑蛋白(desmoplakin)后,这种皮层富集现象消失,表明桥粒是定位翻译机器的关键结构。

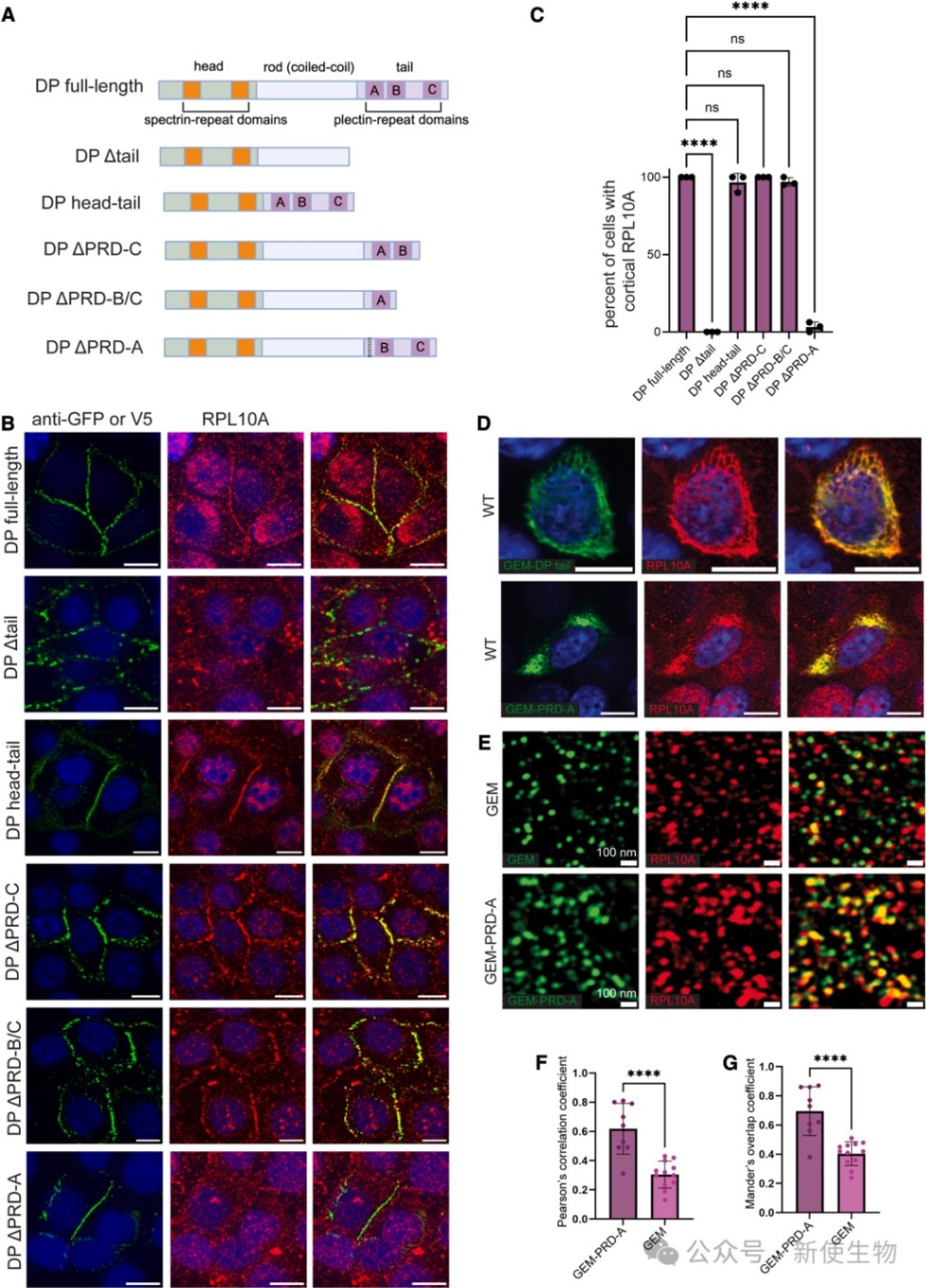
二、桥粒斑蛋白的PRD-A结构域介导核糖体招募
利用截短突变体和融合蛋白的拯救实验,研究人员确定了桥粒斑蛋白尾部的一个特定结构域PRD-A是招募核糖体所必需且充分的,这揭示了PRD-A结构域在结合中间丝之外的新功能。

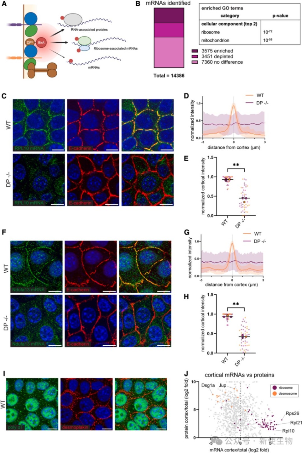
三、特定mRNA亚群在桥粒斑蛋白的介导下定位于细胞皮层
结合BioID和RNA测序,研究发现约25%的mRNA在细胞皮层富集,尤其是编码核糖体和线粒体蛋白的转录本。
利用smFISH技术验证了这些mRNA的皮层定位,并证实该定位同样依赖于桥粒斑蛋白。

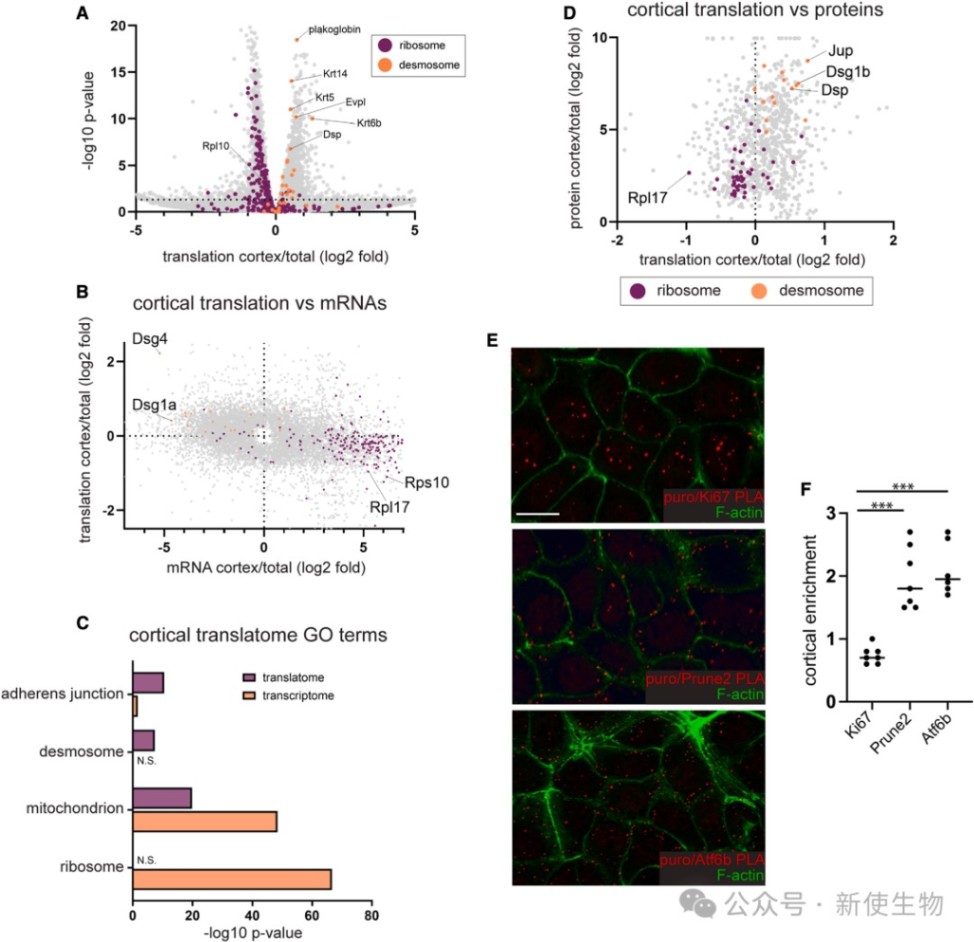
四、皮层富集的mRNA大多处于翻译抑制状态
通过结合BioID和Polysome profiling多聚核糖体分析,研究人员发现大多数在皮层富集的mRNA(如核糖体蛋白mRNA)实际上处于翻译抑制状态,而活跃翻译的mRNA主要编码细胞粘附和细胞骨架蛋白。

五、翻译抑制复合体RISC在皮层定位并结合特定mRNA
研究发现,介导翻译抑制的RISC复合体在桥粒斑蛋白的依赖下定位于细胞皮层。
通过CLEAR-CLIP技术鉴定出皮层RISC结合的mRNA主要编码细胞粘附、细胞骨架和表皮屏障相关的蛋白。

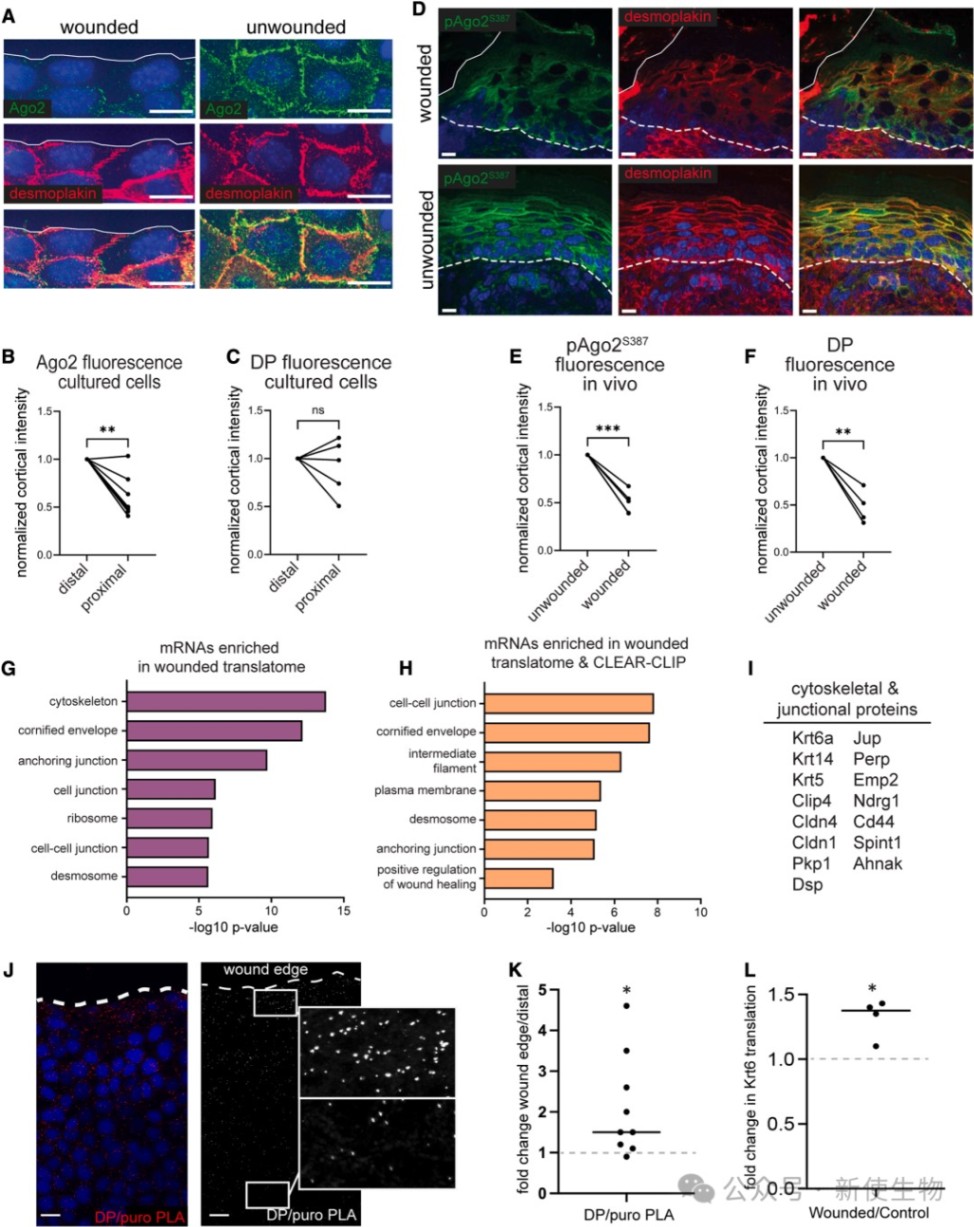
六、创伤诱导皮层RISC释放并激活相关mRNA的翻译
在体外划痕和体内皮肤损伤模型中,创伤导致皮层RISC复合体发生去定位。
与此同时,与RISC结合的mRNA(如桥粒斑蛋白和角蛋白Krt6a)的翻译水平显著上调,表明这是一种响应上皮损伤的快速适应性翻译调控机制。

总结
本研究揭示了桥粒作为皮肤细胞内mRNA和翻译区室化调控中心的关键作用。这一发现拓展了对桥粒功能的传统认知,证明了它不仅是机械连接结构,还是一个动态的调控平台,能够通过局部翻译控制来响应组织损伤,从而快速恢复上皮完整性。
| 新使生物专业翻译组一站式服务平台 |
| 产品名称 |
点击图片查看
点击图片查看

关于我们
产品中心
技术服务
技术中心
联系我们
