
导读
核糖体上的蛋白质合成是细菌和真核生物中许多天然产物抑制剂的靶点。在诸如癌症等快速分裂的细胞中,大多数核糖体都参与翻译延伸过程,因此该过程是翻译抑制剂的主要目标。
然而,现有的人类翻译延伸抑制剂(如高三尖杉酯碱)因其无差别地抑制所有mRNA的翻译而存在潜在的毒性问题。为了降低这种毒性并充分发挥核糖体作为肿瘤学药物靶点的潜力,开发能够选择性降低特定蛋白质合成的背景依赖性翻译抑制剂成为一种有前景的策略。
尽管在细菌中已发现一些抑制剂能与新生肽链相互作用从而实现背景依赖性抑制,但在人类核糖体中,尚无已知的能与肽基转移酶中心(PTC)结合并实现此功能的分子。因此,通过合理设计开发靶向人类核糖体PTC的背景依赖性抑制剂,特别是用于靶向MYC这类“不可成药”的癌蛋白,具有重要的治疗意义。
2026年2月24日,Interdict Bio公司的Anthony P. Schuller团队在Nature Communications上发表了一篇题为“Context-dependent translation inhibition as a cancer therapeutic modality”的论文。该研究通过结构导向的药物设计,成功开发了一类名为“interdictors”的新型小分子抑制剂,它们能特异性结合人类核糖体的肽酰转移酶中心(PTC),并根据新生肽链的氨基酸序列背景依赖性地抑制翻译延伸。

文章索引
【标题】Context-dependent translation inhibition as a cancer therapeutic modality
【发表期刊】Nature Communications
【发表日期】2026年2月24日
【作者及团队】Interdict Bio公司 Anthony P. Schuller 团队
【IF】15.7
研究结果
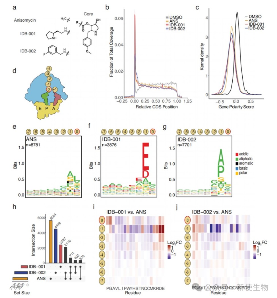
一、Interdictor在人类细胞中表现出独特的背景依赖性翻译抑制
研究人员利用Ribo-seq核糖体印迹分析发现,与对照组相比,IDB-001、IDB-002等interdictor分子处理的细胞中,核糖体在基因开放阅读框的5’端出现显著积聚,证实了它们对翻译延伸的抑制作用。
此外,序列分析揭示了不同分子的独特偏好性,IDB-001优先使核糖体停滞在含有酸性氨基酸的新生肽链上,而IDB-002则偏好疏水性氨基酸。

二、Interdictor通过与特定多肽基序结合来抑制翻译动力学
通过体外转录翻译实验,研究人员验证了核糖体图谱的发现。
结果表明,IDB-001对含有酸性基序(如FTED、DDEY)的报告基因的抑制能力比IDB-002高出数倍至十几倍。
反之亦然,其生化选择性差异可达15倍以上,直接证明了这些分子对新生肽链序列的特异性抑制效应。

三、Interdictor与新生肽链特异性相互作用并诱导核糖体构象变化
利用冷冻电镜技术,研究团队成功解析了interdictor与带有特定新生肽链的核糖体复合物的高分辨率三维结构。
结构显示,IDB-001的碱性基团与MYC肽段中的酸性残基形成盐桥,而IDB-002的疏水基团与FPAK肽段的疏水侧链紧密结合。
这种结合不仅诱导了新生肽链的构象变化,还引起了rRNA关键碱基的重排,从而阻碍了后续的肽酰转移反应。


四、Interdictor能降低癌细胞活力,但差异性地激活核糖体毒性应激反应
细胞实验表明,IDB-001和IDB-002均能在纳摩尔级别有效抑制癌细胞增殖。
它们对细胞应激通路的影响不同,IDB-002能快速、强烈地激活由核糖体碰撞引发的核糖体毒性应激反应(RSR),而IDB-001对该通路的激活效应则弱得多且有延迟。


五、优化后的IDB-003在体内外均表现出抗肿瘤活性,并能耗尽短寿命癌蛋白
经过药代动力学优化得到的分子IDB-003,在多种MYC依赖的癌细胞系中展现出更强的抗增殖活性,并能快速耗尽MYC、CCND1等半衰期极短的关键癌蛋白。
在三阴性乳腺癌的小鼠异种移植模型中,口服IDB-003能有效抑制肿瘤生长(最高达80%),同时显著下调了肿瘤组织中MYC靶基因的表达。


总结
本文成功地将结构导向设计应用于开发背景依赖性的人类核糖体翻译抑制剂,并证实了这类被称为“interdictor”的小分子能够通过与新生肽链的特异性相互作用,选择性地抑制特定蛋白质的合成。该研究不仅为治疗MYC驱动的癌症提供了强有力的临床前证据,更开辟了一条全新的药物开发路径,使得靶向那些缺乏传统药物结合口袋的“不可成药”蛋白成为可能。
| 新使生物专业翻译组一站式服务平台 |
| 产品名称 |
我们能够针对微量细胞或组织,如卵母细胞、卵巢、临床穿刺样品等产出高质量翻译组数据结果。
超高的准确性为研究非经典的开放阅读框(ORFs)提供极大便利,提高微肽(肿瘤新生抗原)的挖掘效率。
另外新使生物提供多物种多聚核糖体分析(Polysome profiling),了解更多翻译组技术信息可登录 www.neoribo.com。
点击图片查看
点击图片查看

关于我们
产品中心
技术服务
技术中心
联系我们
